lemon-mirror:
Home >> UD >> 2000 >> 1200 L4-4.6L DSL Turbo >> Repair and Diagnosis >> Powertrain Management >> Computers and Control Systems >> Relays and Modules - Computers and Control Systems >> Engine Control Module >> Diagrams

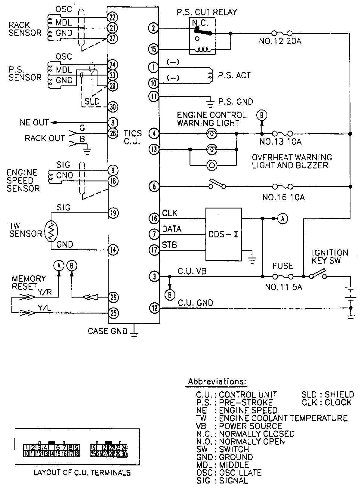
Engine Control Module: Diagrams