lemon-mirror:
Home >> Suzuki >> 2012 >> SX4 2WD L4-2.0L >> Repair and Diagnosis >> Transmission and Drivetrain >> Continuously Variable Transmission/Transaxle >> Control Module >> Technical Service Bulletins >> Recalls >> Recall SQ - CVT Controller Reprogramming

Recall SQ - CVT Controller Reprogramming

SX4

Section Title: Transmission
TSB No. TS 09 10121R

Division: Automotive
Cateqory: Technical

SUBJECT:
EMISSION SERVICE CAMPAIGN: SQ, REPROGRAMMING OF THE CVT CONTROLLER.

MODEL(S):
5X4 (RW420)

YEAR:
2012

CONDITION:
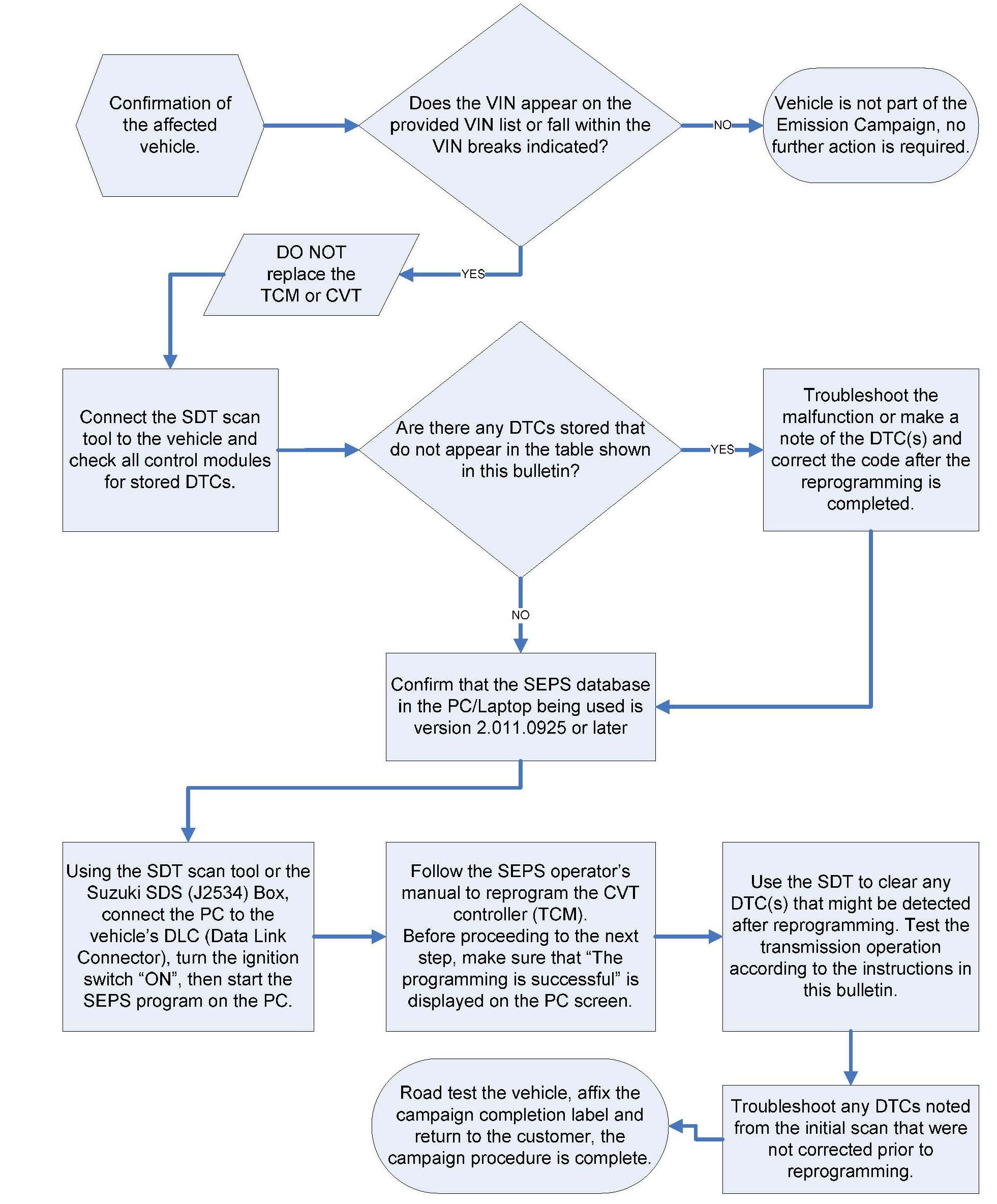
If the battery voltage drops below a certain level during engine cranking within 2 seconds after turning the ignition on, the Transmission Control Module (TCM) will not provide correct control of the CVT fluid line pressure. This condition can result in:

^ Very noticeable shock when shifting into "DRIVE" or "REVERSE"

^ Limited transmission shifting range

^ Disablement of the CVT torque converter lockup clutch

^ Possible MIL illumination and storage of a DTC

^ Entry in a CVT protection control mode

If the vehicle enters the CVT protection mode due to a rise in CVT fluid temperature, maximum vehicle speed will be limited, to protect the CVT from damage, and the driver will experience slow vehicle acceleration from a standing start.

CAUSE:
The CVT controller (TCM) has been programmed with unnecessary control logic.

CORRECTION:
DO NOT replace the TCM or CVT transmission! Please reprogram (reflash) the TCM with updated software that has been improved to correct the CVT controller programming. The SEPS database files installed on the PC or laptop being used for reprogramming must be version 2.011.0925 or later.





WARRANTY INFORMATION





WORKFLOW





Required Tools











SERVICE ACTION





Disclaimer