lemon-mirror:
Home >> Suzuki >> 2011 >> Equator 2WD L4-2.5L >> Repair and Diagnosis >> Diagrams >> Electrical Diagrams >> Power and Ground Distribution >> Power Distribution Module

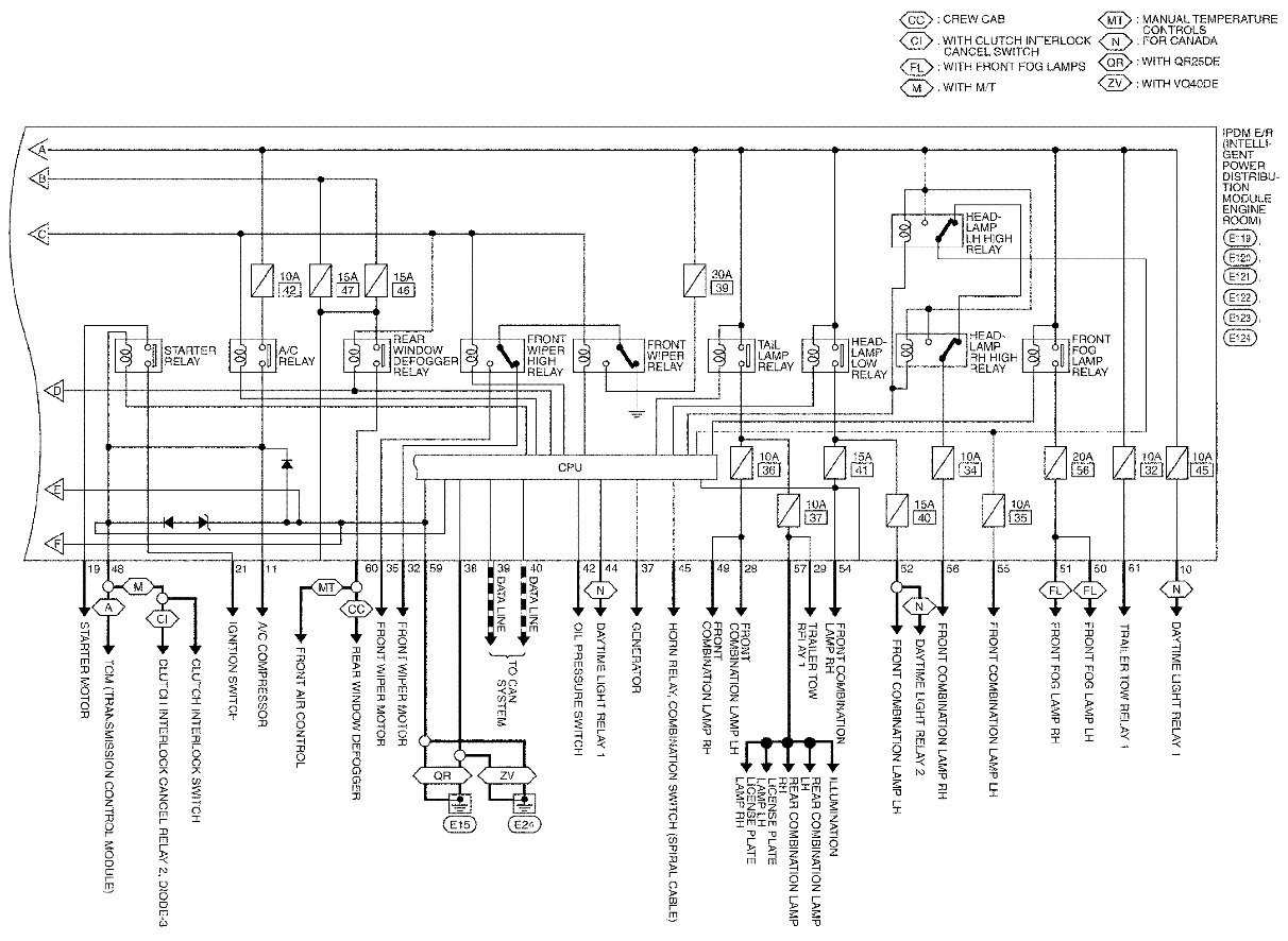
Power Distribution Module




IPDM E/R: Wiring Diagram