lemon-mirror:
Home >> Suzuki >> 2009 >> Equator 4WD V6-4.0L >> Repair and Diagnosis >> Diagrams >> Electrical Diagrams >> Control Module, Transfer Case

Control Module, Transfer Case

Transfer Control Unit: Wiring Diagram

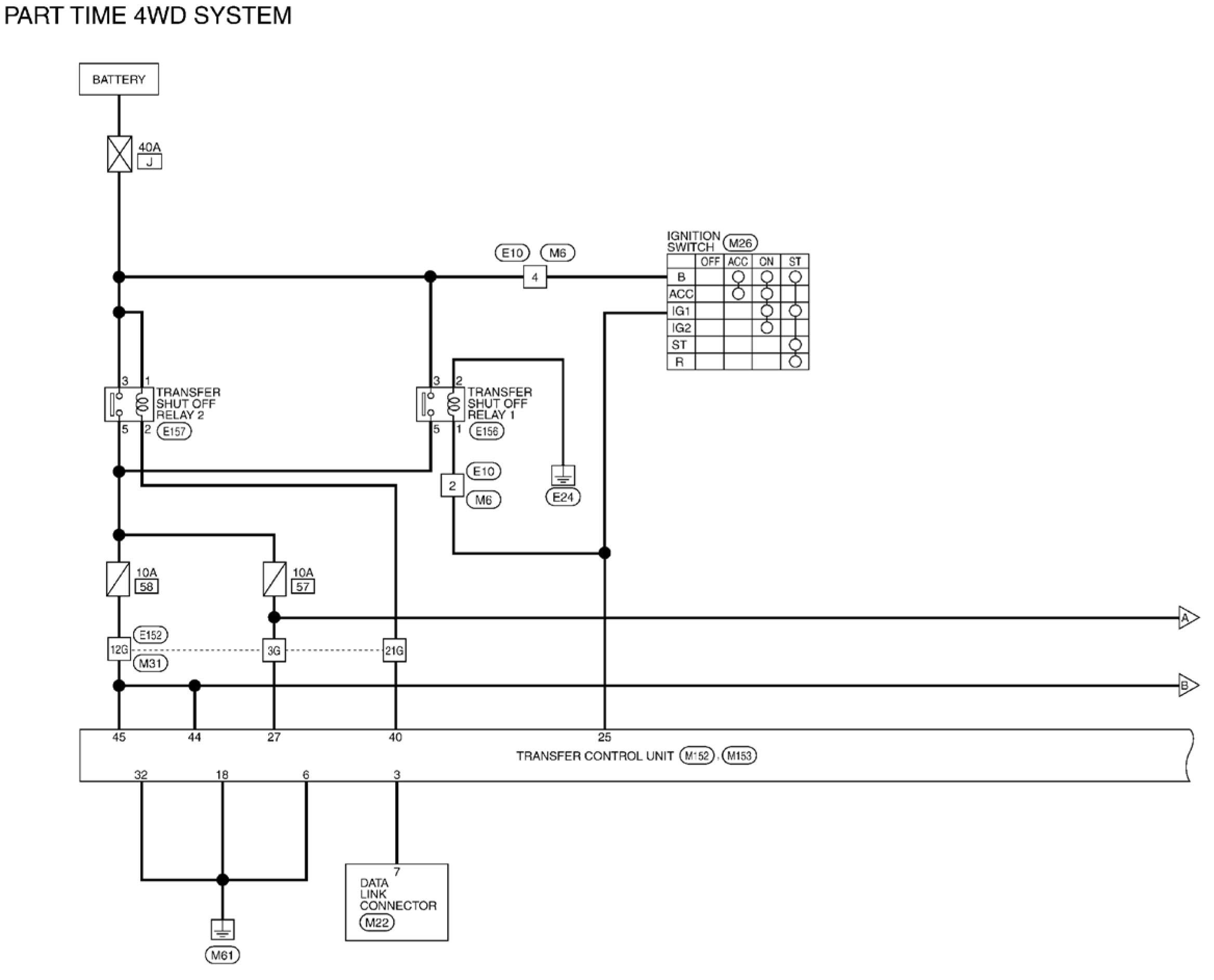
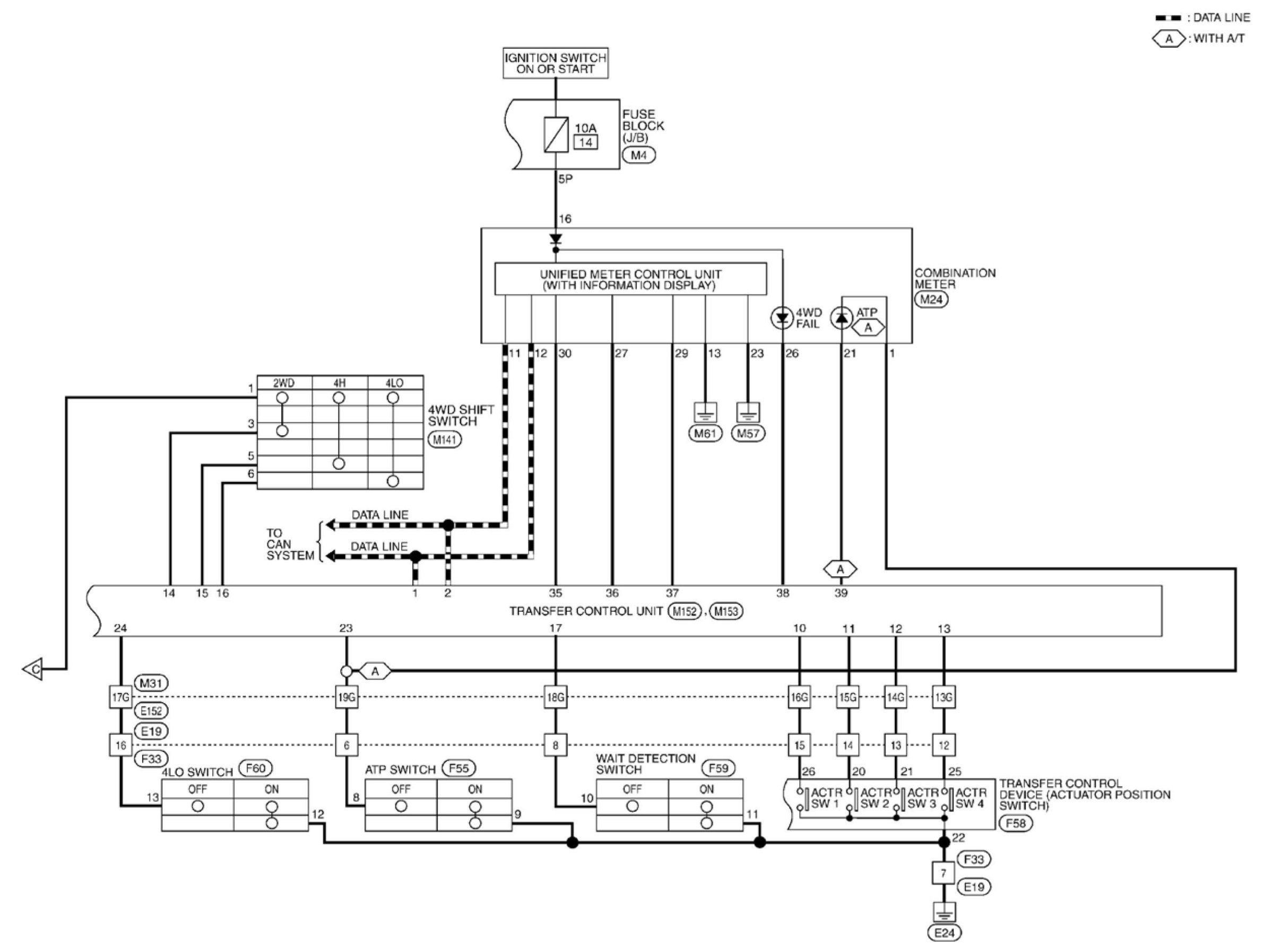
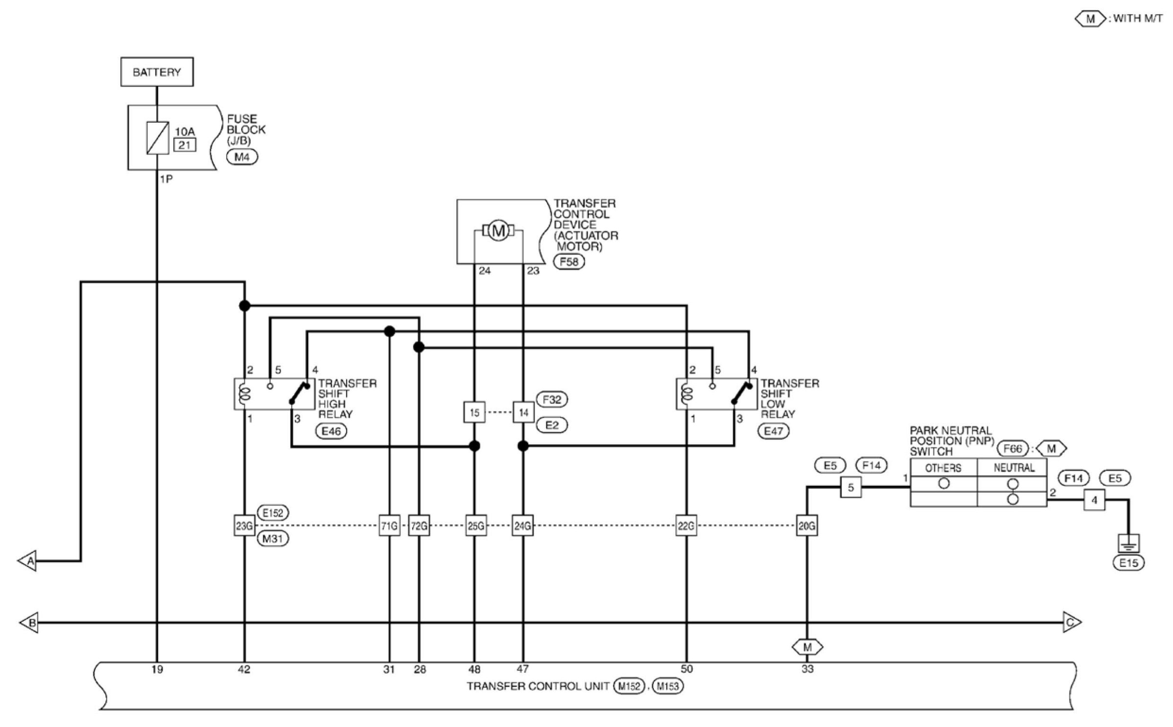
Part Time 4WD System

Part Time System (Part 1):




Part Time System (Part 2):




Part Time System (Part 3):






Transfer Control Unit Connectors

Part Time System Connectors (Part 1):




Part Time System Connectors (Part 2):




Part Time System Connectors (Part 3):




Part Time System Connectors (Part 4):




Part Time System Connectors (Part 5):




Part Time System Connectors (Part 6):