lemon-mirror:
Home >> Suzuki >> 2009 >> Equator 2WD L4-2.5L >> Repair and Diagnosis >> Testing and Inspection >> Scan Tool Testing and Procedures

Scan Tool Testing and Procedures

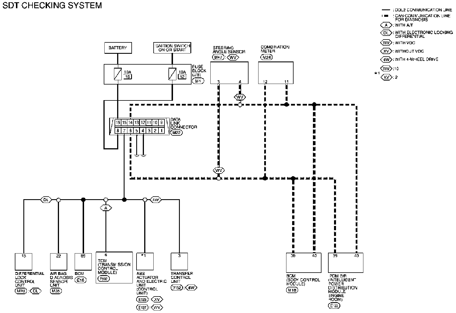
SDT Checking System

Description
- When SDT is connected with a data link connector equipped on the vehicle side, it will communicate with the control unit equipped in the vehicle and then enable various kinds of diagnostic tests.






- Refer to "SDT Operation Manual" for more information.






SDT Data Link Connector (DLC) Circuit

INSPECTION PROCEDURE
If the SDT cannot diagnose the system properly, check the following items.






NOTE: The CAN and DDL2 circuits from DLC pins 6, 7 and 14 may be connected to more than one system. A short in any circuit connected to a control unit in one system may affect SDT access to other systems.

Wiring Diagram