lemon-mirror:
Home >> Suzuki >> 2002 >> Aerio L4-2.0L >> Repair and Diagnosis >> Powertrain Management >> Computers and Control Systems >> Engine Control Module >> Testing and Inspection >> Component Tests and General Diagnostics

Component Tests and General Diagnostics






ECM Power and Ground Circuit Check

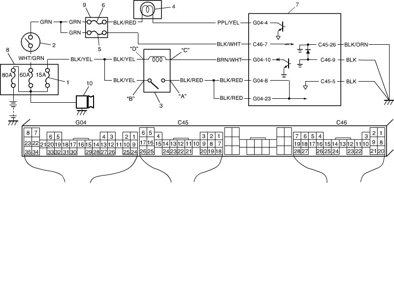
Wiring Diagram










Circuit Description

When the ignition switch tuned ON, the main relay turns ON (the contact point closes) and the main power is supplied to ECM.

Troubleshooting

1. Main Relay Operating Sound Check

Is operating sound of main relay heard at ignition switch turned ON?
YES
Go to Step 5.
NO
Go to Step 2.

2. Fuse Check

Check main "FI" fuse (1).






Is main "FI" fuse in good condition?
YES
Go to Step 3.
NO
Check for short in circuits connected to this fuse.

3. Main Relay Check

Turn OFF ignition switch and remove main relay (2).





Check for proper connection to main relay at terminal "C" and "D".
Check resistance between each two terminals.

Main relay resistance
Between terminals "A" and "B": Infinity
Between terminals "C" and "D": 70 - 110 ohms





Check that there is continuity between terminals "A" and "B" when battery is connected to terminals "C" and "D".






Is main relay in good condition?
YES
Go to Step 4.
NO
Replace main relay.

4. ECM Power Circuit Check

Turn OFF ignition switch, disconnect connectors from ECM and install main relay.
Check for proper connection to ECM at terminals "C46-7", "G04-8", "G04-10" and "G04-23".
If OK, then measure voltage between terminal "C46-7" and ground, "G04-10" and ground with ignition switch ON.

Is each voltage 10 - 14 V?
YES
Go to Step 5.
NO
"BLK/WHT", "BLK/YEL" or "BRN/WHT" circuit open.

5. ECM Power Circuit Check

Using service wire, ground terminal "G04-10" and measure voltage between terminal "G04-8" and ground at ignition switch ON.

Is it 10 - 14 V?
YES
Check ground circuits "BLK/ORN" and "BLK" for open.
If OK, then substitute a known-good ECM and recheck.
NO
Go to Step 6.

6.
Is operating sound of main relay heard in Step 1?
YES
Go to Step 7.
NO
"BLK/YEL" or "BLK/RED" wire open.

7. Main Relay Check

Check main relay according to procedure in Step 2.

Is main relay in good condition?
YES
"BLK/YEL" or "BLK/RED" wire open.
NO
Replace main relay.