lemon-mirror:
Home >> Subaru >> 2012 >> Outback F6-3.6L DOHC >> Repair and Diagnosis >> Diagrams >> Exploded Views >> Engine >> System Diagram >> Engine Harness

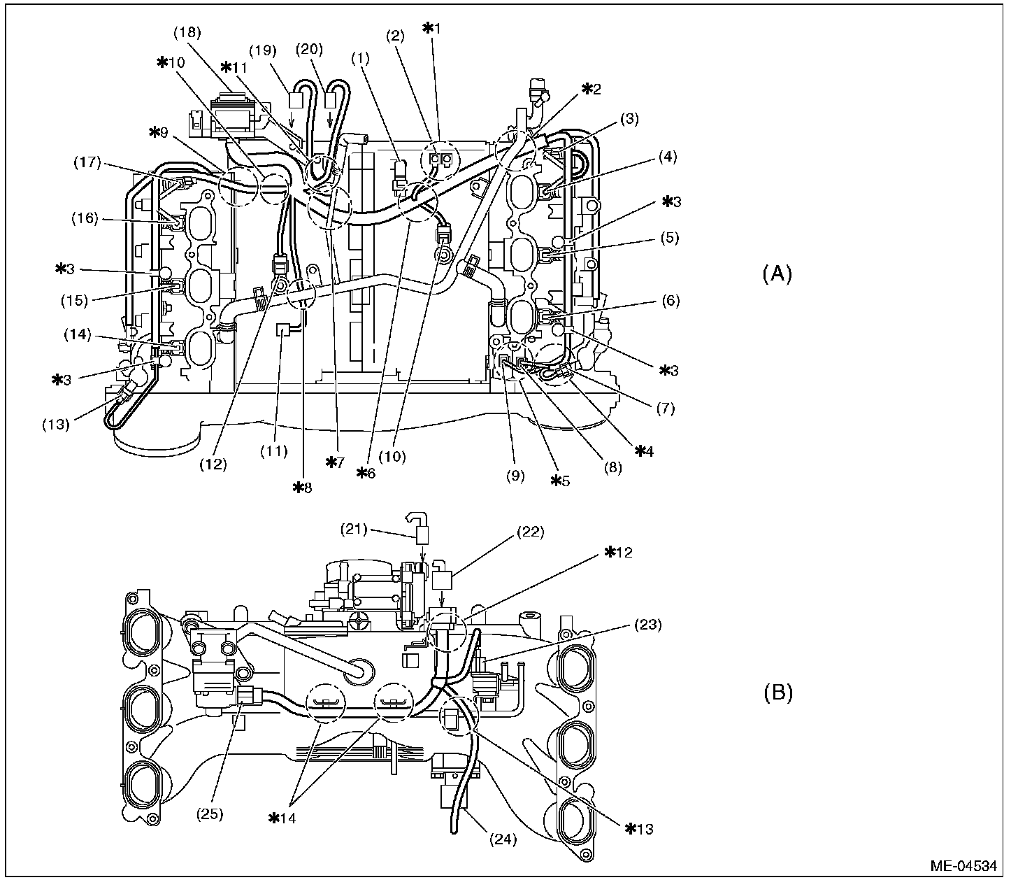
Engine Harness

ENGINE HARNESS

Engine harness assembly diagram 1








Engine harness assembly diagram 2