lemon-mirror:
Home >> Subaru >> 2004 >> Outback F4-2.5L SOHC >> Repair and Diagnosis >> Maintenance >> Fluids >> Engine Oil >> Diagrams

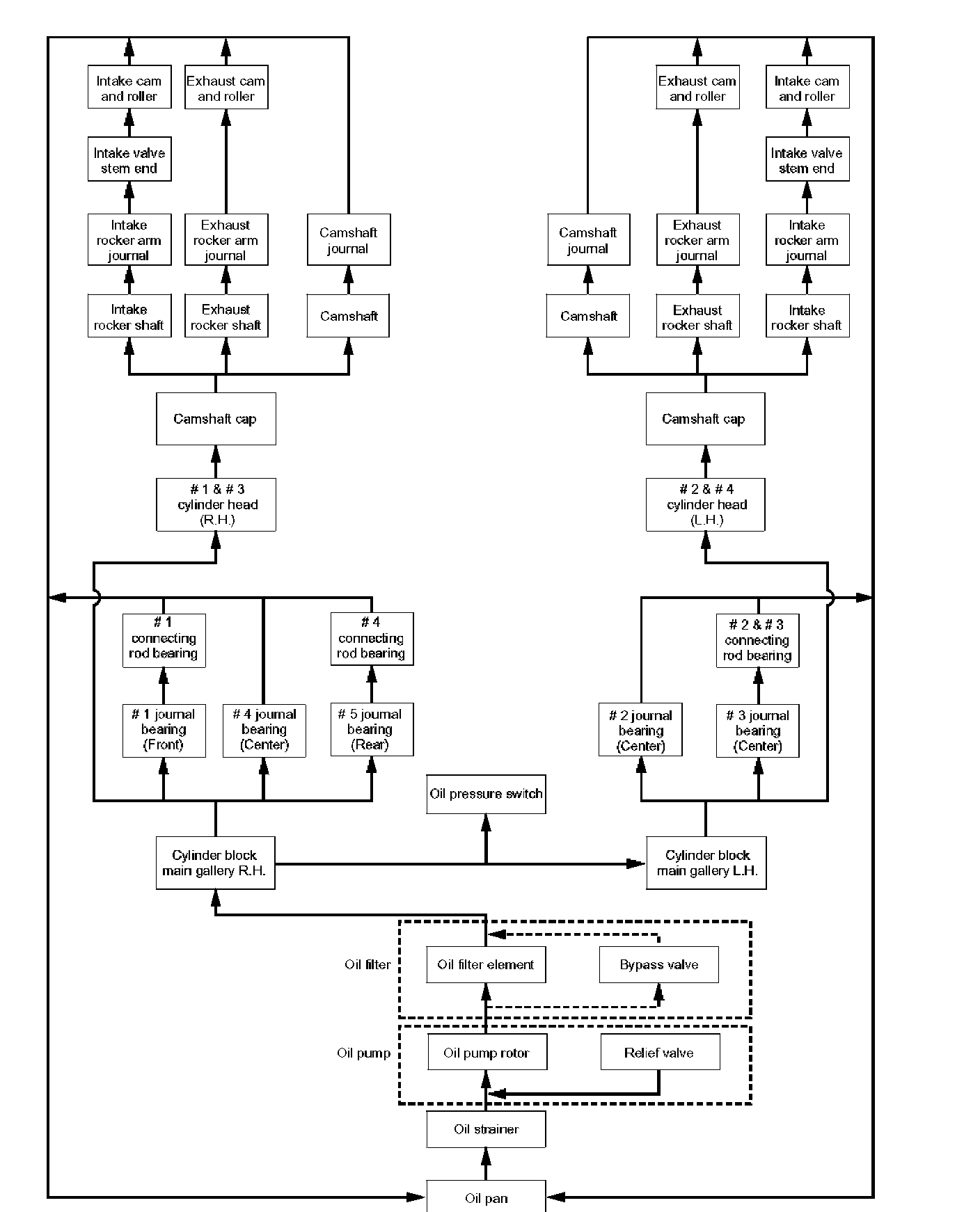
Engine Oil: Diagrams





Engine Oil Flow