lemon-mirror:
Home >> Subaru >> 2003 >> Outback F6-3.0L >> Repair and Diagnosis >> Maintenance >> Fluids >> Engine Oil >> Diagrams

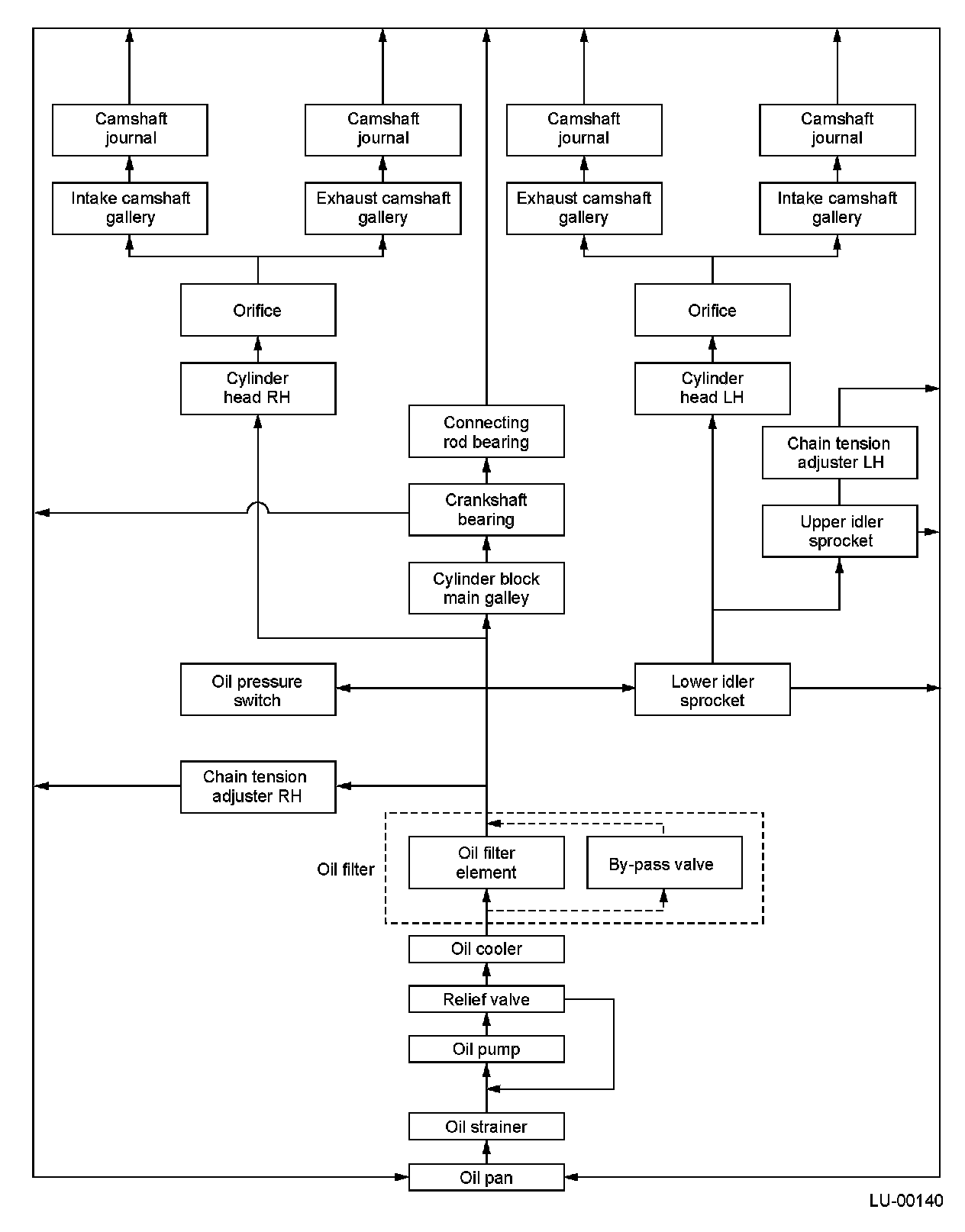
Engine Oil: Diagrams

Engine Oil Flow: