lemon-mirror:
Home >> Subaru >> 2002 >> Outback L.L.Bean Edition AWD F6-3.0L >> Repair and Diagnosis >> Diagrams >> Exploded Views >> Engine >> System Diagram

System Diagram

COMPONENT





1. TIMING CHAIN





2. CYLINDER HEAD AND CAMSHAFT





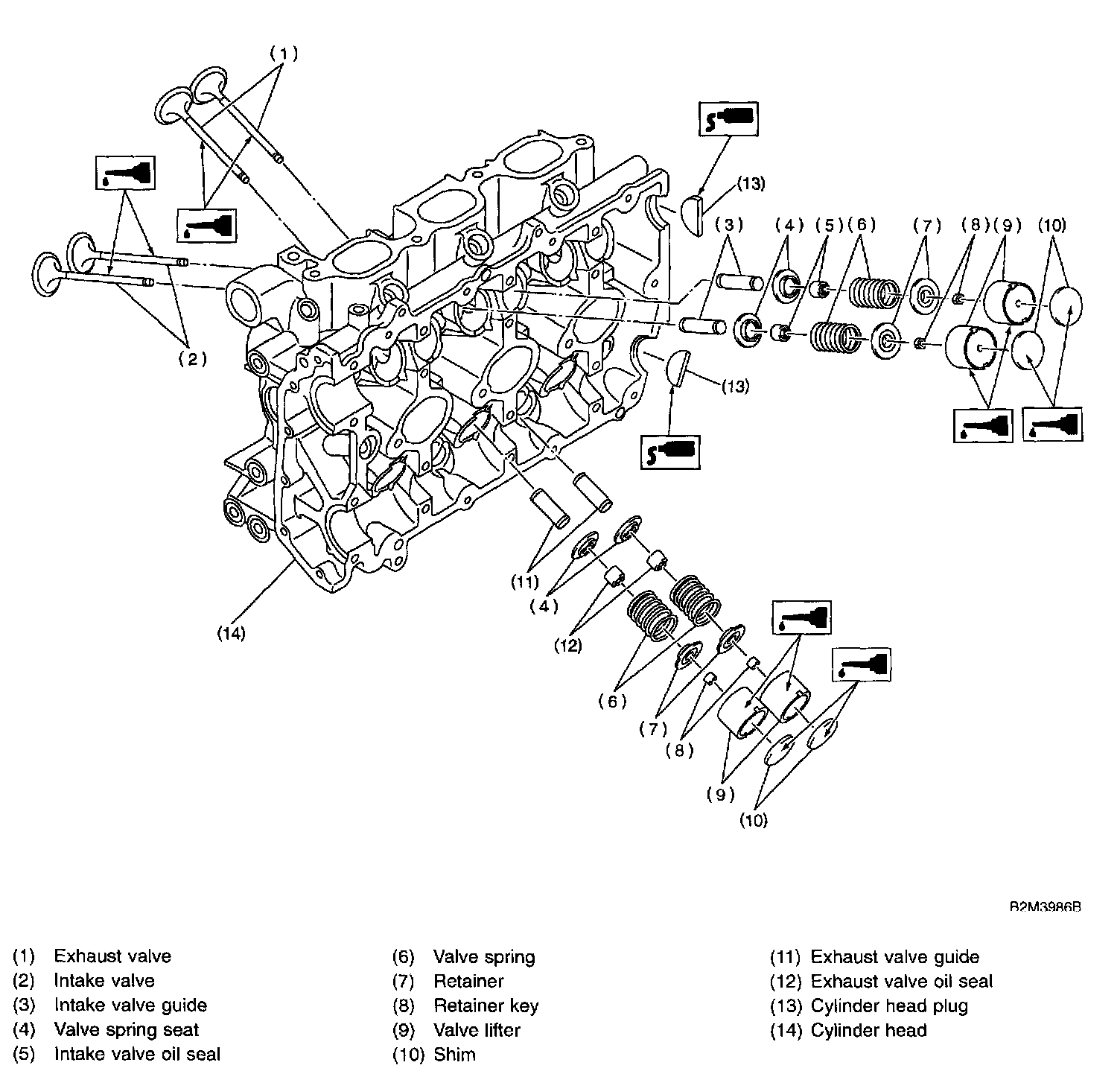
3. CYLINDER HEAD AND VALVE ASSEMBLY

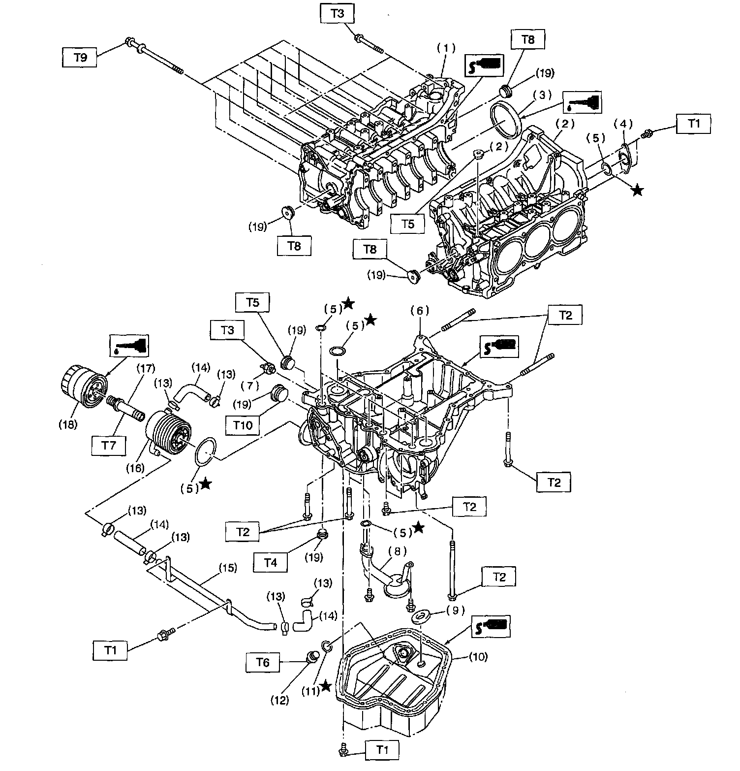
4. CYLINDER BLOCK





Exploded view





Legend





5. CRANKSHAFT AND PISTON





6. ENGINE MOUNTING