lemon-mirror:
Home >> Subaru >> 1983 >> Hatchback 2WD F4-1781cc 1.8L >> Repair and Diagnosis >> Powertrain Management >> Computers and Control Systems >> Vacuum Switch >> Testing and Inspection

Vacuum Switch: Testing and Inspection

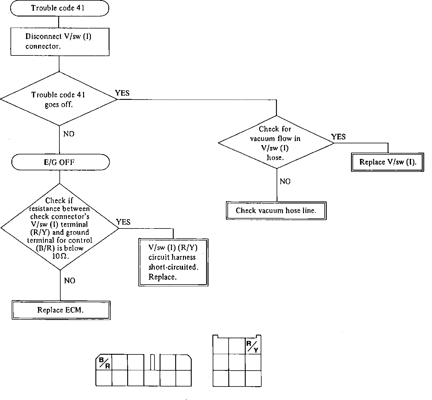
Fig.32 ECC Troubleshooting-Trouble code 41:



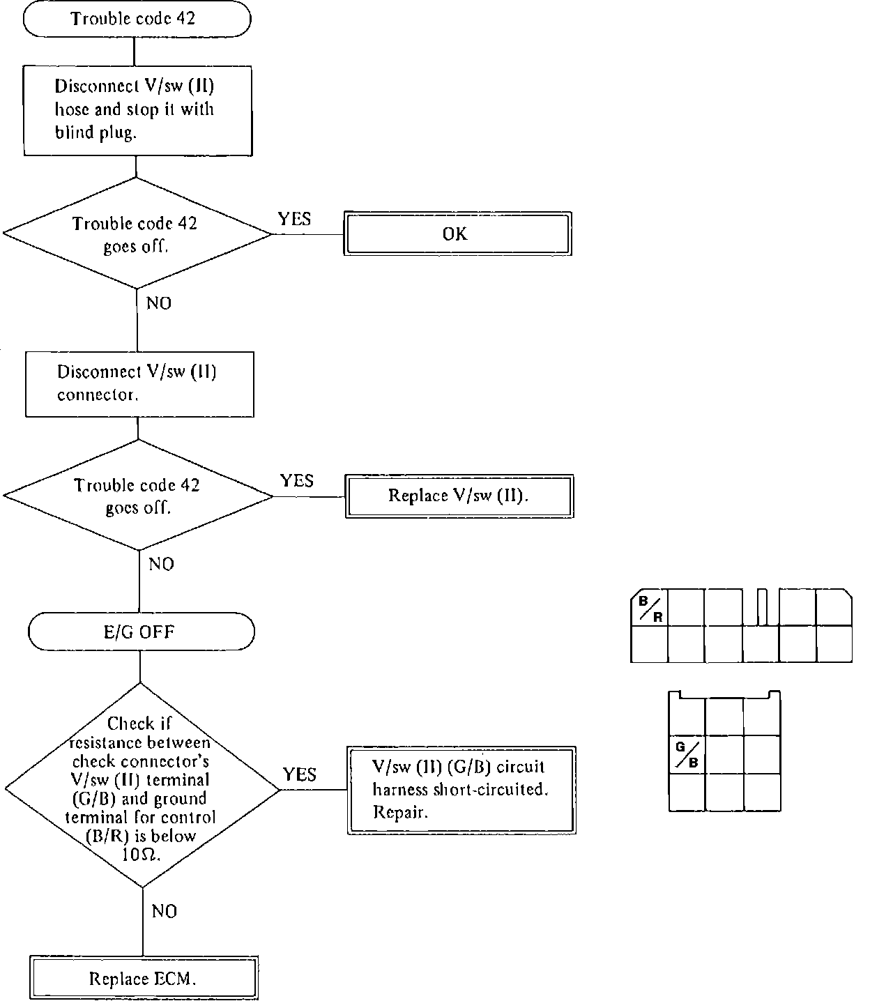
Fig.33 ECC Troubleshooting-Trouble code 42: