lemon-mirror:
Home >> Subaru >> 1983 >> Hatchback 2WD F4-1781cc 1.8L >> Repair and Diagnosis >> Powertrain Management >> Computers and Control Systems >> Mixture Control Solenoid >> Testing and Inspection

Mixture Control Solenoid: Testing and Inspection

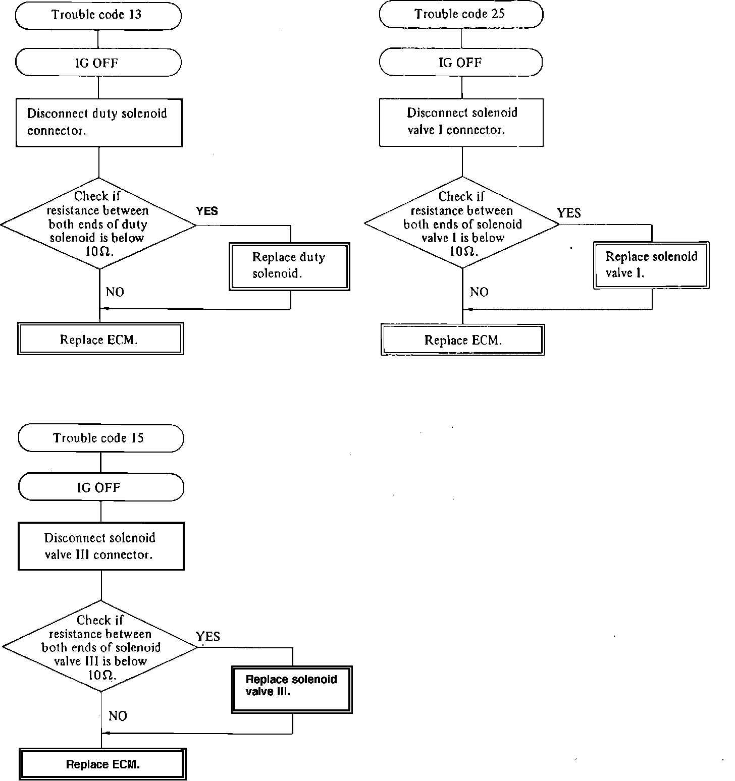
Fig.23 ECC Troubleshooting-Trouble code 13: