lemon-mirror:
Home >> Subaru >> 1983 >> Hatchback 2WD F4-1595cc 1.6L >> Repair and Diagnosis >> Powertrain Management >> Computers and Control Systems >> Coolant Temperature Sensor/Switch (For Computer) >> Testing and Inspection

Coolant Temperature Sensor/Switch (For Computer): Testing and Inspection

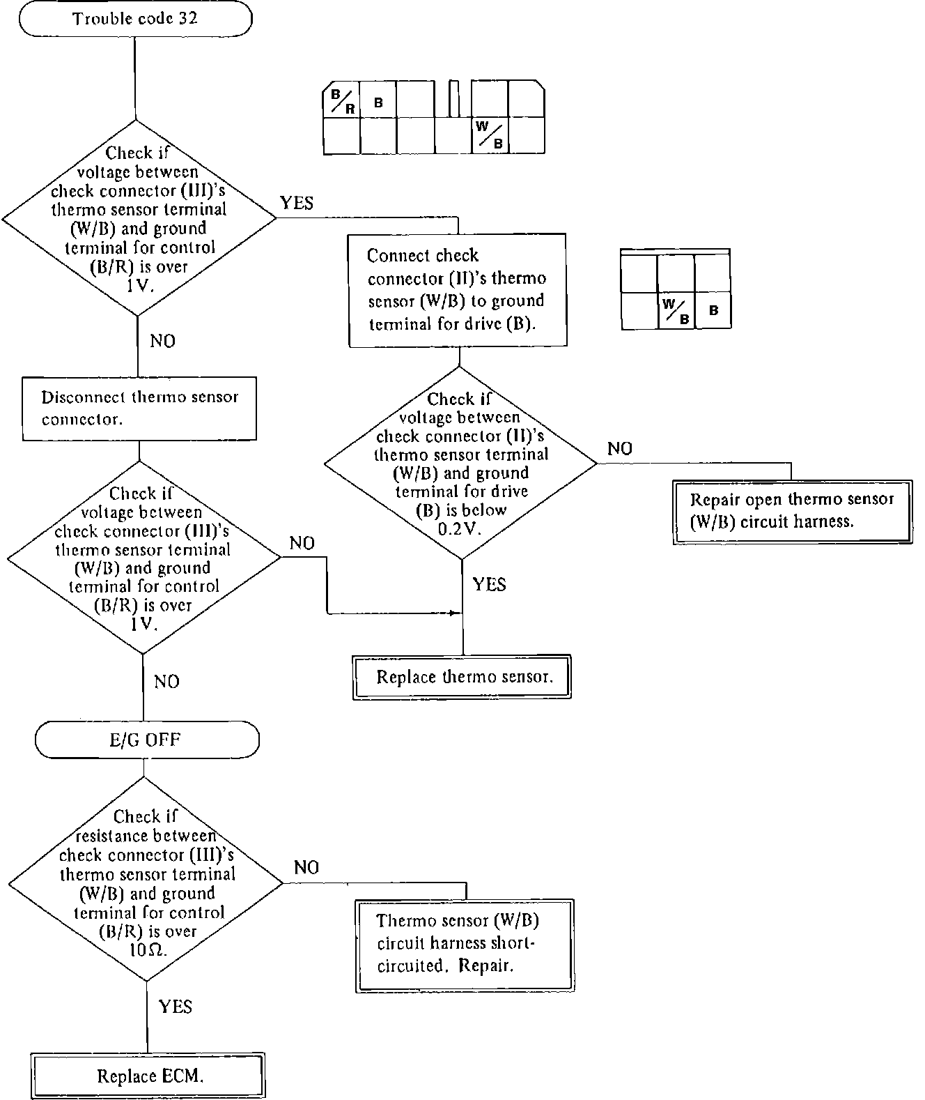
Fig.29 ECC Troubleshooting-Trouble code 32: