lemon-mirror:
Home >> Scion >> 2011 >> tC L4-2.5L (2AR-FE) >> Repair and Diagnosis >> Powertrain Management >> Computers and Control Systems >> Engine Control Module >> Testing and Inspection >> Component Tests and General Diagnostics

Component Tests and General Diagnostics





2AR-FE ENGINE CONTROL: SFI SYSTEM: ECM Power Source Circuit
- ECM Power Source Circuit

DESCRIPTION

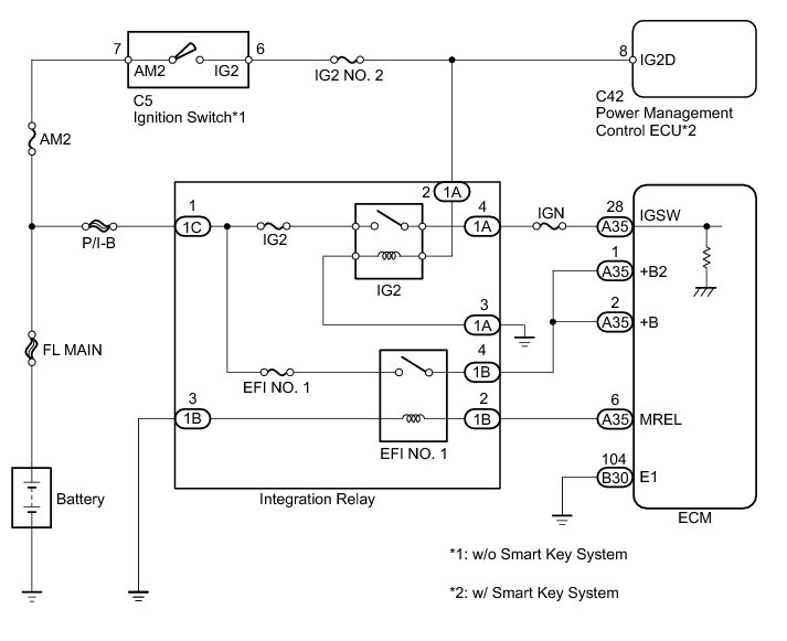
When the ignition switch is turned to ON, the battery voltage is applied to the IGSW terminal of the ECM. The output signal from the MREL terminal of the ECM causes a current to flow to the coil of the integration relay (EFI NO. 1 relay), closing the contacts and supplying power to terminals +B and +B2 of the ECM.

WIRING DIAGRAM





INSPECTION PROCEDURE

NOTICE:
Inspect the fuses for circuits related to this system before performing the following inspection procedure.

PROCEDURE

1. CHECK INTEGRATION RELAY (POWER SOURCE)





(a) Remove the integration relay from the engine room relay block.

(b) Measure the voltage according to the value(s) in the table below.

Standard Voltage:





Text in Illustration





NG -- REPAIR OR REPLACE HARNESS OR CONNECTOR (INTEGRATION RELAY - BATTERY)
OK -- Continue to next step.

2. INSPECT INTEGRATION RELAY (EFI NO. 1)

(a) Inspect the integration relay (EFI NO. 1) Testing and Inspection.

NG -- REPLACE INTEGRATION RELAY
OK -- Continue to next step.

3. CHECK HARNESS AND CONNECTOR (INTEGRATION RELAY - ECM, BODY GROUND)

(a) Check the harness and connectors between the integration relay and ECM.

(1) Remove the integration relay from the engine room relay block.

(2) Disconnect the ECM connector.

(3) Measure the resistance according to the value(s) in the table below.

Standard Resistance (Check for Open):





Standard Resistance (Check for Short):





(b) Check the harness and connectors between the integration relay and body ground.

(1) Measure the resistance according to the value(s) in the table below.

Standard Resistance (Check for Open):





NG -- REPAIR OR REPLACE HARNESS OR CONNECTOR
OK -- Continue to next step.

4. CHECK HARNESS AND CONNECTOR (ECM - BODY GROUND)

(a) Disconnect the ECM connector.

(b) Measure the resistance according to the value(s) in the table below.

Standard Resistance (Check for Open):





NG -- REPAIR OR REPLACE HARNESS OR CONNECTOR
OK -- Continue to next step.

5. INSPECT ECM (IGSW VOLTAGE)





(a) Disconnect the ECM connectors.

(b) Turn the ignition switch to ON.

(c) Measure the voltage according to the value(s) in the table below.

Standard Voltage:





Text in Illustration





NG -- INSPECT INTEGRATION RELAY (IG2)

OK -- REPLACE ECM Removal

6. INSPECT INTEGRATION RELAY (IG2)

(a) Inspect the integration relay (IG2) Testing and Inspection.

NG -- REPLACE INTEGRATION RELAY
OK -- Continue to next step.

7. CHECK HARNESS AND CONNECTOR (INTEGRATION RELAY - ECM)

(a) Remove the integration relay from the engine room relay block.

(b) Disconnect the ECM connector.

(c) Measure the resistance according to the value(s) in the table below.

Standard Resistance (Check for Open):





Standard Resistance (Check for Short):





Result





B -- CHECK IF VEHICLE IS EQUIPPED WITH SMART KEY SYSTEM

A -- REPAIR OR REPLACE HARNESS OR CONNECTOR

8. CHECK IF VEHICLE IS EQUIPPED WITH SMART KEY SYSTEM

(a) Confirm the vehicle specifications.

Result





B -- CHECK HARNESS AND CONNECTOR (INTEGRATION RELAY - IGNITION SWITCH ASSEMBLY)
A -- Continue to next step.

9. CHECK HARNESS AND CONNECTOR (INTEGRATION RELAY - POWER MANAGEMENT CONTROL ECU)

(a) Remove the integration relay from the engine room relay block.

(b) Disconnect the power management control ECU connector.

(c) Measure the resistance according to the value(s) in the table below.

Standard Resistance (Check for Open):





Standard Resistance (Check for Short):





NG -- REPAIR OR REPLACE HARNESS OR CONNECTOR

OK -- CHECK SMART KEY SYSTEM How To Proceed With Troubleshooting

10. CHECK HARNESS AND CONNECTOR (INTEGRATION RELAY - IGNITION SWITCH ASSEMBLY)

(a) Remove the integration relay from the engine room relay block.

(b) Disconnect the ignition switch connector.

(c) Measure the resistance according to the value(s) in the table below.

Standard Resistance (Check for Open):





Standard Resistance (Check for Short):





NG -- REPAIR OR REPLACE HARNESS OR CONNECTOR
OK -- Continue to next step.

11. INSPECT IGNITION SWITCH ASSEMBLY

(a) Inspect the ignition switch assembly Testing and Inspection.

NG -- REPLACE IGNITION SWITCH ASSEMBLY Removal

OK -- REPAIR OR REPLACE HARNESS OR CONNECTOR (IGNITION SWITCH - BATTERY)