lemon-mirror:
Home >> Saturn >> 2009 >> VUE AWD V6-3.5L >> Repair and Diagnosis >> Diagrams >> Exploded Views >> Transfer Case

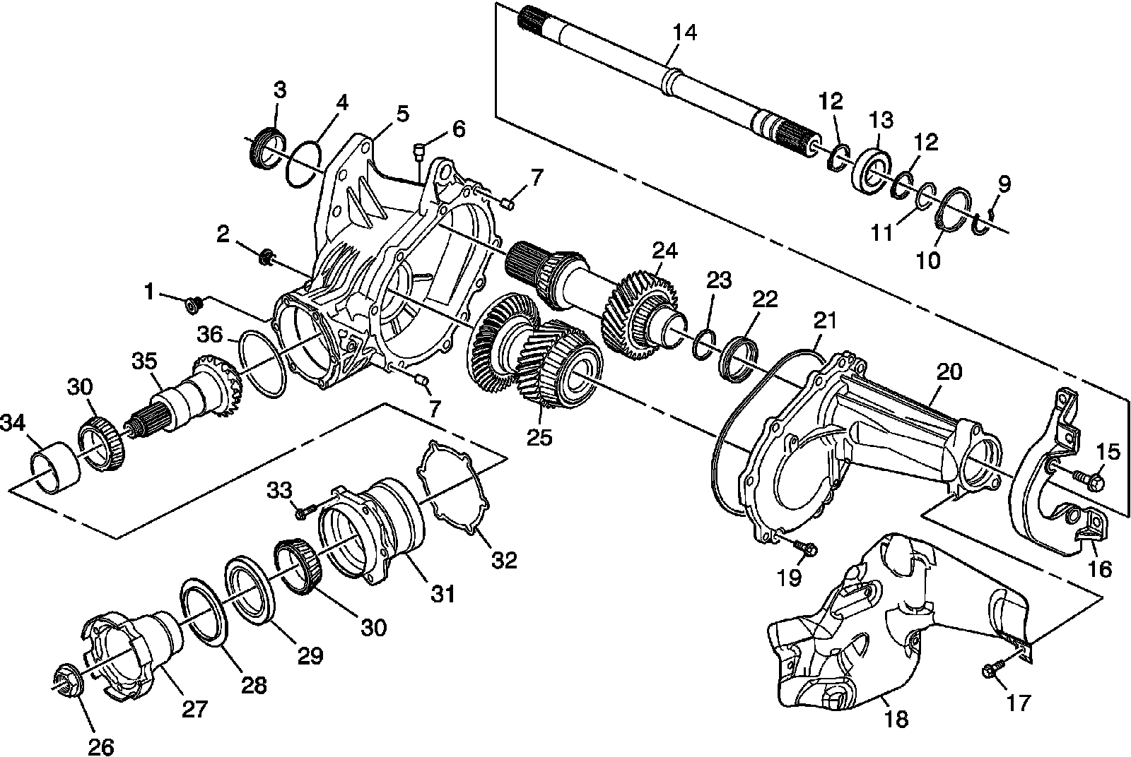
Transfer Case




Transfer Case Disassembled View




1 - Transfer Case Drain Plug
2 - Transfer Case Fill Plug
3 - Transfer Case Input Shaft Seal - Left
4 - Transfer Case O-Ring Seal
5 - Transfer Case - Left
6 - Transfer Case Vent Assembly
7 - Transfer Case Half Locating Pin (Qty: 2)
7 - Transfer Case Half Locating Pin (Qty: 2)
9 - Half Shaft Retainer
10 - Front Wheel Drive Retainer
11 - O-Ring
12 - Front Wheel Drive Intermediate Shaft Bearing Retainer (Qty: 2)
12 - Front Wheel Drive Intermediate Shaft Bearing Retainer (Qty: 2)
13 - Front Wheel Drive Intermediate Shaft Bearing Assembly
14 - Front Wheel Drive Intermediate Shaft
15 - Transfer Case Mounting Bracket Bolt (Qty: 6)
16 - Transfer Case Mounting Bracket
17 - Transfer Case Heat Shield Bolt (Qty: 3)
18 - Transfer Case Heat Shield
19 - Transfer Case Half Bolt (Qty: 12)
20 - Transfer Case - Right
21 - Transfer Case Seal
22 - Transfer Case Input Shaft Seal - Right
23 - Front Drive Axle Intermediate Shaft Seal Assembly
24 - Transfer Case Input Shaft
25 - Transfer Case Rear Output Drive Shaft
26 - Transfer Case Rear Output Shaft Nut
27 - Transfer Case Rear Output Shaft Flange
28 - Transfer Case Rear Output Shaft Oil Slinger
29 - Transfer Case Rear Output Shaft Seal
30 - Transfer Case Rear Output Shaft Bearing Assembly (Qty: 2)
30 - Transfer Case Rear Output Shaft Bearing Assembly (Qty: 2)
31 - Transfer Case Rear Output Shaft Housing
32 - Transfer Case Rear Output Shim
33 - Transfer Case Rear Output Shaft Housing Bolt (Qty: 6)
34 - Transfer Case Rear Output Shaft Bearing Spacer
35 - Transfer Case Rear Output Shaft
36 - Transfer Case Rear Output Shaft Housing Seal O-Ring