lemon-mirror:
Home >> Saturn >> 2009 >> Astra L4-1.8L >> Repair and Diagnosis >> Diagrams >> Exploded Views >> Automatic Transmission/Transaxle >> Fluid Pump Assembly

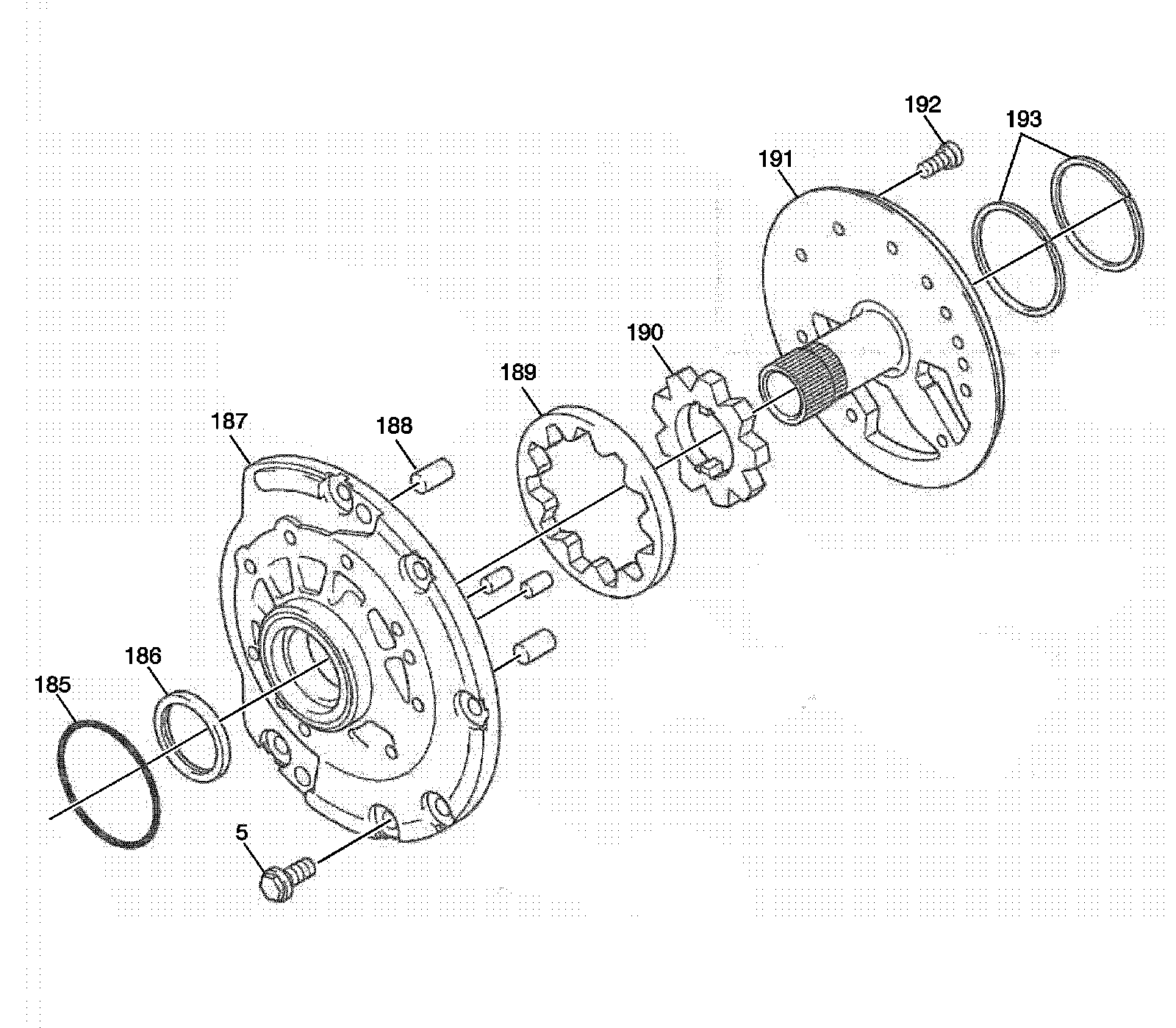
Fluid Pump Assembly




Disassembled Views

Fluid Pump Assembly




5 - Transmission Fluid Pump to Case Bolt M8 x 1.0 x 20 (Qty: 6)
185 - Transmission Fluid Pump Body O-Ring Seal
186 - Transmission Fluid Pump Body Seal Assembly
187 - Fluid Pump Body
188 - Fluid Pump Body to Fluid Pump Stator Shaft Assembly Alignment Pin (Qty: 2)
189 - Fluid Pump Body Driven Gear
190 - Fluid Pump Body Drive Gear
191 - Fluid Pump Cover and Stator Shaft Assembly
192 - Transmission Fluid Pump Cover Bolt M6 x 1.0 x 18 (Qty: 8)
193 - Fluid Pump Cover O-Ring Seals (Qty: 2)