lemon-mirror:
Home >> Saturn >> 2009 >> Astra L4-1.8L >> Repair and Diagnosis >> Diagrams >> Exploded Views >> Automatic Transmission/Transaxle >> Differential Assembly

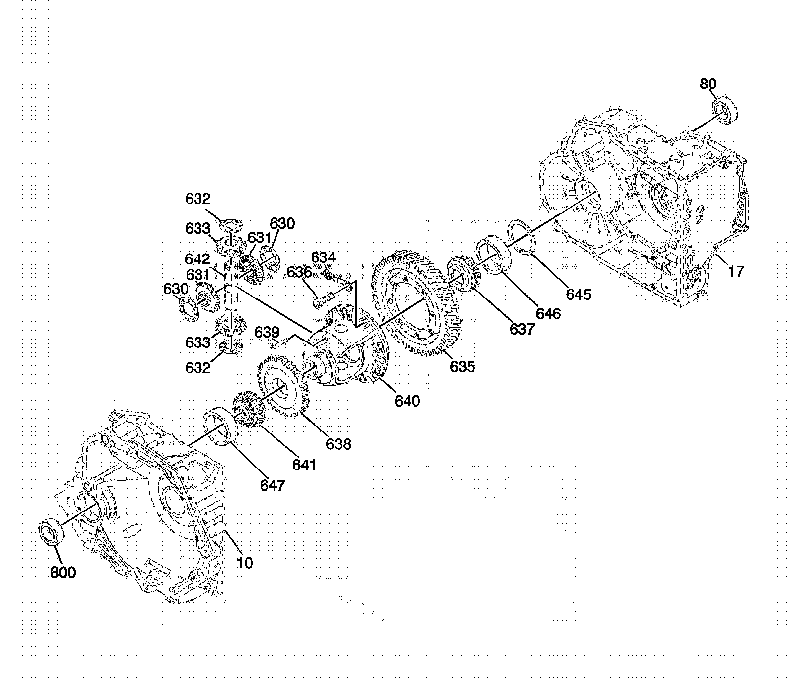
Differential Assembly




Disassembled Views

Differential Assembly




10 - Torque Converter Housing
17 - Transmission Case Assembly
80 - Front Wheel Drive Shift Oil Seal
630 - Front Differential Side Gear Thrust Washer
631 - Front Differential Side Gear
632 - Front Differential Pinion Shaft Thrust Washer
633 - Front Differential Pinion Gear
634 - Front Differential Ring Gear Mounting Bolt Lock
635 - Front Differential Ring Gear
636 - Front Differential Ring Gear Mounting Bolt
637 - Front Differential Tapered Outer Roller Bearing
638 - Front Differential Speed Sensor Reluctor Wheel
639 - Front Differential Pinion Shaft Retaining Pin
640 - Front Differential Carrier Assembly
641 - Front Differential Tapered Outer Roller Bearing
642 - Front Differential Pinion Shaft
645 - Front Differential Carrier Bearing Shim - Selective
646 - Front Differential Carrier Bearing Race
647 - Front Differential Carrier Bearing Race
800 - Front Differential Carrier Seal Assembly