lemon-mirror:
Home >> Saturn >> 2008 >> VUE FWD L4-2.4L >> Repair and Diagnosis >> Powertrain Management >> Computers and Control Systems >> Body Control Module >> Diagrams >> Electrical Diagrams

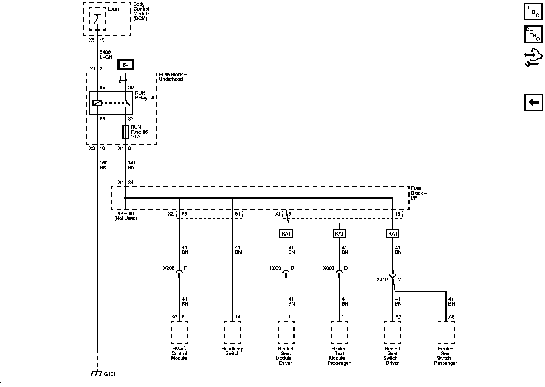
Electrical Diagrams



Power Moding Schematics

RAP Relay Control





Run Relay Control