lemon-mirror:
Home >> Saturn >> 2008 >> Aura L4-2.4L >> Repair and Diagnosis >> Diagrams >> Components >> Powertrain Component Views

Powertrain Component Views



Powertrain Component Views

Front of Engine Compartment 1 of 2 (LAT)




1 - Transmission Control Module (TCM)
2 - Engine Control Module (ECM)
3 - Battery
4 - Fuse Block - Underhood
5 - Starter Generator Control Module (SGCM)
6 - Pump Driver
7 - Starter Generator Control Module (SGCM) Bracket
8 - Transmission Pump
9 - Starter Generator

Front of Engine Components 2 of 2 (LAT)




1 - Throttle Body
2 - Transmission Pump
3 - Crankshaft Position (CKP) Sensor
4 - Engine Oil Pressure (EOP) Switch
5 - Starter
6 - Starter Generator Control Module (SGCM) Cooling Pump
7 - Knock Sensor (KS)

Top of Engine Components (LAT)




1 - Mass Air Flow (MAF) Sensor
2 - Camshaft Position (CMP) Actuator Solenoid - Intake
3 - Camshaft Position (CMP) Actuator Solenoid - Exhaust
4 - Ignition Coil Module 1
5 - Ignition Coil Module 2
6 - Ignition Coil Module 3
7 - Ignition Coil Module 4
8 - Throttle Actuator Control (TAC) Module
9 - Fuel Injector 4
10 - Fuel Injector 3
11 - Fuel Injector 2
12 - Fuel Injector 1
13 - Manifold Absolute Pressure (MAP) Sensor
14 - X130

Left Side of Engine Compartments (LAT)




1 - Camshaft Position (CMP) Sensor - Intake
2 - G106
3 - G110
4 - Camshaft Position (CMP) Sensor - Exhaust
5 - Master Cylinder

Rear of Engine Components (LAT)




1 - Evaporative Emission (EVAP) Canister Purge Solenoid
2 - Heated Oxygen Sensor (HO2S) 1
3 - Vehicle Speed Sensor (VSS)
4 - Heated Oxygen Sensor (HO2S) 2
5 - Starter
6 - Engine Coolant Temperature (ECT) Sensor
7 - Park/Neutral Position (PNP) Switch
8 - Heater Coolant Pump

Top of Engine Components (LE5)




1 - Ignition Coil 4
2 - Ignition Coil 3
3 - Ignition Coil 2
4 - Camshaft Position (CMP) Actuator Solenoid - Intake
5 - Camshaft Position (CMP) Actuator Solenoid - Exhaust
6 - Ignition Coil 1
7 - G107
8 - Engine Harness
9 - Engine Block Heater Connector
10 - Heated Oxygen Sensor (HO2S) 1
11 - Heated Oxygen Sensor (HO2S) 2
12 - Engine Coolant Temperature (ECT) Sensor
13 - Camshaft Position (CMP) Sensor 2 (Exhaust)
14 - G110
15 - Camshaft Position (CMP) Sensor 1 (Intake)
16 - Evaporative Emission (EVAP) Canister Purge Solenoid

Front of the Engine Components 1 of 2 (LE5)




1 - Mass Air Flow (MAF) / Intake Air Temperature (IAT) Sensor Connector
2 - J101
3 - G106
4 - Fuse Block - Underhood X1
5 - X108
6 - X100
7 - J118
8 - G105
9 - X130

Front of the Engine Components 2 of 2 (LE5)




1 - Fuel Injector 1
2 - Fuel Injector 2
3 - Fuel Injector 3
4 - Manifold Absolute Pressure (MAP) Sensor
5 - Fuel Injector 4
6 - Evaporative Emission (EVAP) Canister Purge Solenoid Valve
7 - Camshaft Position (CMP) Sensor - Intake
8 - Knock Sensor (KS)
9 - Engine Oil Pressure (EOP) Switch
10 - Crankshaft Position (CKP) Sensor
11 - Starter Solenoid
12 - Starter
13 - Intake Manifold

Rear of the Engine Components (LE5)




1 - Evaporative Emission (EVAP) Canister Purge Solenoid Valve
2 - Camshaft Position (CMP) Sensor - Exhaust
3 - Heated Oxygen Sensor (HO2S) 1
4 - Heated Oxygen Sensor (HO2S) 2
5 - Starter
6 - Engine Coolant Temperature (ECT) Sensor
7 - Camshaft Position (CMP) Sensor - Intake

Top of Engine Components 1 of 2 (LZ4)




1 - Fuel Injector 6
2 - Fuel Injector 5
3 - Fuel Injector 4
4 - Camshaft Position (CMP) Sensor
5 - Fuel Injector 1
6 - Fuel Injector 2
7 - Fuel Injector 3

Top of Engine Components 2 of 2 (LZ4)




1 - Ignition Control Module (ICM)
2 - Fuel Injector 3
3 - Fuel Injector 5
4 - Fuel Injector 4
5 - Fuel Injector 6
6 - Fuel Injector 2
7 - Camshaft Position (CMP) Sensor
8 - Generator
9 - Fuel Injector 1

Rear of Engine Components 1 of 3 (LZ4)




1 - MAP Sensor
2 - Ignition Control Module (ICM)
3 - Heated Oxygen Sensor (HO2S) Bank 1 Sensor 1
4 - Knock Sensor 1
5 - Engine Coolant Temperature (ECT) Sensor
6 - Crankshaft Position (CKP) Sensor
7 - Vehicle Speed Sensor (VSS)
8 - Engine Oil Level Sensor
9 - Heated Oxygen Sensor (HO2S) Bank 1 Sensor 2
10 - Park/Neutral Position (PNP) Switch

Rear of Engine Components 2 of 3 (LZ4)




1 - X108
2 - Engine Control Module (ECM) X2
3 - Engine Control Module (ECM) X1
4 - X103
5 - Upper Intake Manifold
6 - Ignition Control Module (ICM)
7 - Transmission
8 - G106
9 - G105
10 - Fuse Block - Underhood

Rear of the Engine Components 3 of 3 (LZ4)




1 - Throttle Actuator Control (TAC) Module
2 - Manifold Absolute Pressure (MAP) Sensor
3 - Ignition Control Module (ICM)
4 - Knock Sensor (KS) 2
5 - Engine Block Heater
6 - Engine Oil Level Sensor
7 - Crankshaft Position (CKP) Sensor
8 - Engine Coolant Temperature (ECT) Sensor

Front of the Engine Components 1 of 2 (LZ4)




1 - Camshaft Position (CMP) Actuator Solenoid
2 - Throttle Actuator Control (TAC) Module
3 - Evaporative Emission (EVAP) Canister Purge Solenoid
4 - Knock Sensor (KS) 1
5 - Starter Motor
6 - Engine Oil Pressure (EOP) Sensor
7 - A/C Compressor Clutch

Front of Engine Components 2 of 2 (LZ4)




1 - MAF/IAT Sensor
2 - Evaporative Emission (EVAP) Canister Purge Solenoid Valve
3 - Throttle Actuator Control (TAC) Module
4 - Fuse Block - Underhood
5 - Engine Control Module (ECM)
6 - Transmission Control Module (TCM)
7 - X100
8 - Heated Oxygen Sensor (HO2S) Bank 2 Sensor 1
9 - Starter
10 - Engine Oil Pressure (EOP) Sensor
11 - Heated Oxygen Sensor (HO2S) Bank 2 Sensor 2
12 - Knock Sensor 2

Left of Engine Components (LZ4)




1 - Engine Oil Pressure (EOP) Sensor
2 - Starter
3 - Starter Solenoid
4 - Knock Sensor (KS) 2

Oxygen Sensors Components (LZ4)




1 - Heated Oxygen Sensor (HO2S) Bank 1 Sensor 1
2 - Heated Oxygen Sensor (HO2S) Bank 2 Sensor 1
3 - Heated Oxygen Sensor (HO2S) Bank 2 Sensor 2
4 - Heated Oxygen Sensor (HO2S) Bank 1 Sensor 2

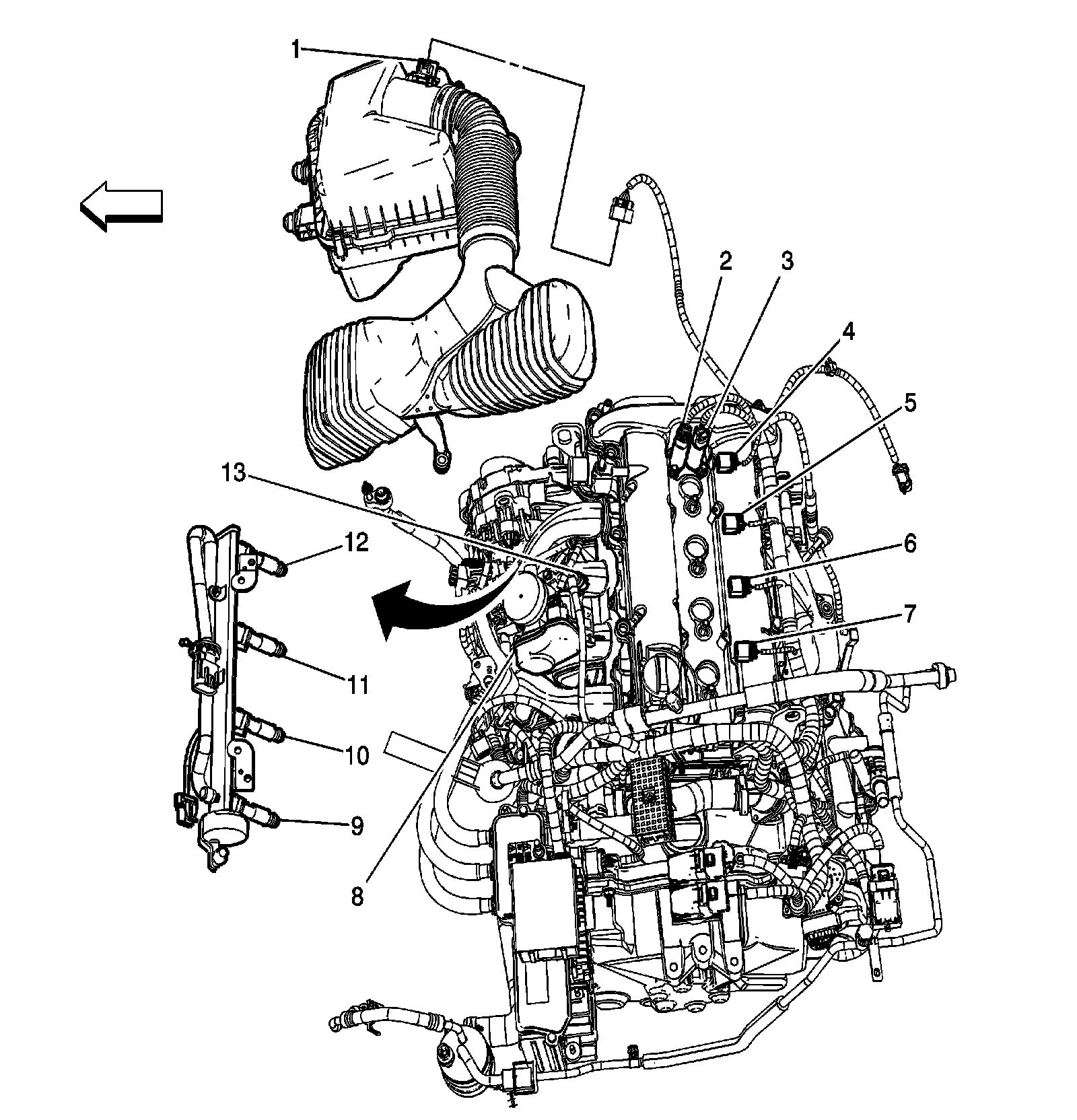
Top of Engine Components (LY7)




1 - Ignition Coil 5
2 - Fuel Injector 5
3 - Manifold Absolute Pressure (MAP) Sensor
4 - Fuel Injector 6
5 - Ignition Coil 6
6 - Fuel Injector 4
7 - Ignition Coil 4
8 - Ignition Coil 2
9 - Fuel Injector 2
10 - Fuel Injector 1
11 - Ignition Coil 1
12 - Fuel Injector 3
13 - Ignition Coil 3

Front of Engine Compartment Components 1 of 3 (LY7)




1 - Air Cleaner Assembly
2 - Mass Air Flow (MAF)/Intake Air Temperature (IAT) Sensor
3 - Engine Block

Front of Engine Compartment Components 2 of 3 (LY7)




1 - Engine Coolant Temperature (ECT) Sensor
2 - Throttle Actuator Control (TAC) Module
3 - Starter Motor
4 - Knock Sensor (KS) 2
5 - A/C Compressor Clutch
6 - Engine Oil Pressure (EOP) Switch
7 - Generator

Front of Engine Compartment Components 3 of 3 (LY7)




1 - X130
2 - J199
3 - Engine Control Module (ECM) X2
4 - Engine Control Module (ECM) X3
5 - X108
6 - Left Front Frame Rail
7 - G113

Rear of Engine Components 1 of 2 (LY7)




1 - X108
2 - G105
3 - J198
4 - Upper Intake Manifold
5 - G111
6 - Fuse Block - Underhood X1

Rear of Engine Components 2 of 2 (LY7)




1 - Camshaft Position (CMP) Sensor - Bank 1 Exhaust
2 - Evaporative Emission (EVAP) Canister Purge Solenoid
3 - Camshaft Position (CMP) Sensor - Bank 1 Intake
4 - Intake Manifold Tuning (IMT) Valve Solenoid
5 - Camshaft Position (CMP) Sensor - Bank 2 Intake
6 - Camshaft Position (CMP) Actuator Solenoid - Bank 2 Intake
7 - Camshaft Position (CMP) Sensor - Bank 2 Exhaust
8 - Generator
9 - Camshaft Position (CMP) Actuator Solenoid - Bank 2 Exhaust
10 - Camshaft Position (CMP) Actuator Solenoid - Bank 1 Intake
11 - Camshaft Position (CMP) Actuator Solenoid - Bank 1 Exhaust
12 - Knock Sensor (KS) 1
13 - Crankshaft Position (CKP) Sensor
14 - Engine Block Heater

CMP Components (LY7)




1 - Camshaft Position (CMP) Sensor - Exhaust Bank 1
2 - Camshaft Position (CMP) Actuator Solenoid - Exhaust Bank 1
3 - Camshaft Position (CMP) Actuator Solenoid - Intake Bank 1
4 - Camshaft Position (CMP) Sensor - Intake Bank 1
5 - Camshaft Position (CMP) Sensor - Intake Bank 2
6 - Camshaft Position (CMP) Actuator Solenoid - Intake Bank 2
7 - Camshaft Position (CMP) Actuator Solenoid - Exhaust Bank 2
8 - Camshaft Position (CMP) Sensor - Exhaust Bank 2

Oxygen Sensors Components (LY7)




1 - Heated Oxygen Sensor (HO2S) Bank 1 Sensor 1
2 - Heated Oxygen Sensor (HO2S) Bank 2 Sensor 1
3 - Heated Oxygen Sensor (HO2S) Bank 2 Sensor 2
4 - Heated Oxygen Sensor (HO2S) Bank 1 Sensor 2

Hybrid Controls Components 1 of 2




1 - Transmission Control Module (TCM)
2 - Engine Control Module (ECM)
3 - Battery
4 - Fuse Block - Underhood
5 - Starter Generator Control Module (SGCM)
6 - Pump Driver
7 - Starter Generator Control Module (SGCM) Bracket
8 - Transmission Pump
9 - Starter Generator

Front Engine Compartment - 2 of 2 (LAT)




1 - Electronic Brake Control Module (EBCM)
2 - Brake Fluid Level Switch
3 - Coolant Level Switch
4 - Hill Hold Valve
5 - Heater Coolant Pump
6 - Starter Generator Control Module (SGCM) Cooling Pump

Automatic Transmission Electronic Components (MN5)

Electronic Components:




13 - TFP Manual Valve Position Switch Assembly
46 - Input Speed Sensor
62 - Output Speed Sensor
138 - 4-3 Solenoid - L4 Hybrid
225 - Auxiliary Pump - L4 Hybrid
305 - 1-2 and 2-3 Shift Solenoid Valves
305 - 1-2 and 2-3 Shift Solenoid Valves
312 - Pressure Control Solenoid
335 - TCC Control PWM Solenoid

Automatic Transmission Electronic Components (MH2)

Electronic Components:




15 - Control Solenoid (+ Body and TCM) Valve Assembly
19 - A/Trans Output Speed Sensor Assembly
400 - A/Trans Input Speed Sensor Assembly
511 - Manual Shift Detent (+Shaft Position Switch) Lever Assembly

Engine Control Module (ECM) and Transmission Control Module (TCM)




1 - Battery
2 - Engine Control Module (ECM)
3 - Transmission Control Module (TCM)