lemon-mirror:
Home >> Saturn >> 2007 >> VUE FWD L4-2.2L >> Repair and Diagnosis >> Powertrain Management >> Computers and Control Systems >> Electronic Throttle Control Module >> Locations

Electronic Throttle Control Module: Locations



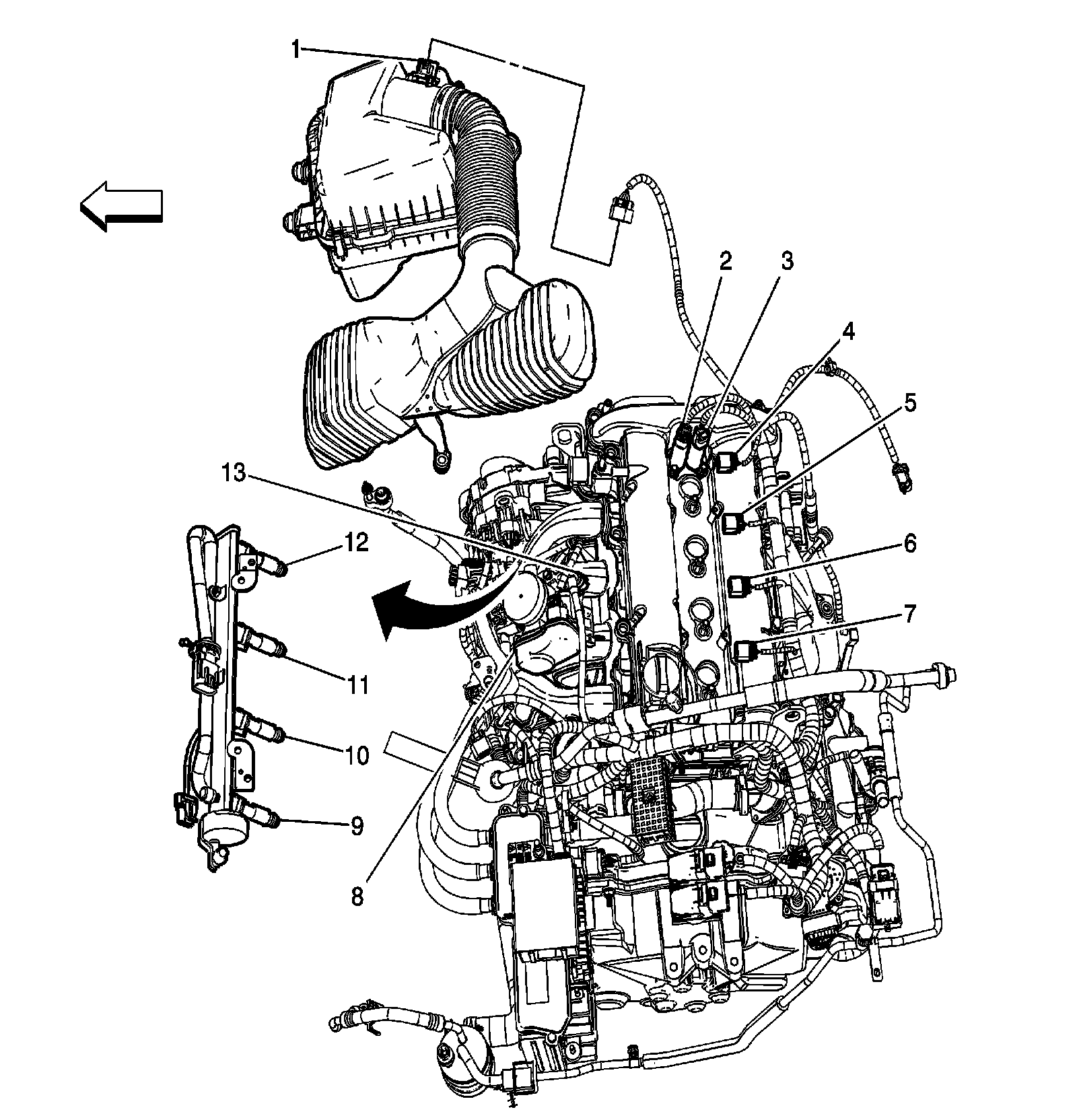
Engine Controls Component Views

Top of Engine




1 - Mass Air Flow (MAF) Sensor
2 - Camshaft Position (CMP) Actuator Solenoid - Intake
3 - Camshaft Position (CMP) Actuator Solenoid - Exhaust
4 - Ignition Coil Module 1
5 - Ignition Coil Module 2
6 - Ignition Coil Module 3
7 - Ignition Coil Module 4
8 - Throttle Actuator Control (TAC) Module
9 - Fuel Injector 4
10 - Fuel Injector 3
11 - Fuel Injector 2
12 - Fuel Injector 1