lemon-mirror:
Home >> Saturn >> 2007 >> Outlook V6-3.6L >> Repair and Diagnosis >> Diagrams >> Exploded Views >> Transfer Case

Transfer Case



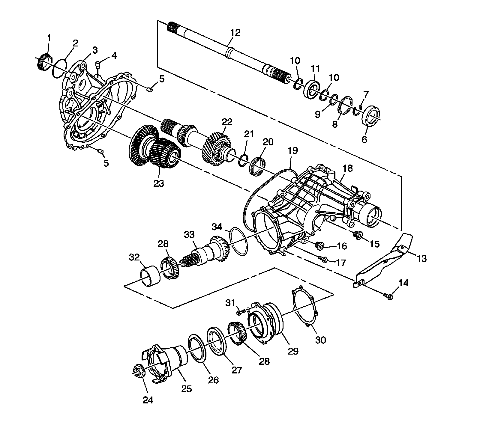
Transfer Case Disassembled View

Transfer Case Disassembled View:




1 - Transfer Case Input Shaft Seal - Left
2 - Transfer Case O-Ring Seal
3 - Transfer Case - Left
4 - Transfer Case Vent Assembly
5 - Transfer Case Half Locating Pin (Qty: 2)
5 - Transfer Case Half Locating Pin (Qty: 2)
6 - Front Wheel Drive Shaft Shield
7 - Half Shaft Retainer
8 - Front Wheel Drive Retainer
9 - O-Ring
10 - Front Wheel Drive Intermediate Shaft Bearing Retainer (Qty: 2)
10 - Front Wheel Drive Intermediate Shaft Bearing Retainer (Qty: 2)
11 - Front Wheel Drive Intermediate Shaft Bearing Assembly
12 - Front Wheel Drive Intermediate Shaft
13 - Transfer Case Heat Shield
14 - Transfer Case Heat Shield Bolt (Qty: 3)
15 - Transfer Case Fill Plug
16 - Transfer Case Drain Plug
17 - Transfer Case Half Bolt (Qty: 11)
18 - Transfer Case - Right
19 - Transfer Case Seal
20 - Transfer Case Input Shaft Seal - Right
21 - Front Drive Axle Intermediate Shaft Seal Assembly
22 - Transfer Case Input Shaft
23 - Transfer Case Rear Output Drive Shaft
24 - Transfer Case Rear Output Shaft Nut
25 - Transfer Case Rear Output Shaft Flange
26 - Transfer Case Rear Output Shaft Oil Slinger
27 - Transfer Case Rear Output Shaft Seal
28 - Transfer Case Rear Output Shaft Bearing Assembly (Qty: 2)
28 - Transfer Case Rear Output Shaft Bearing Assembly (Qty: 2)
29 - Transfer Case Rear Output Shaft Housing
30 - Transfer Case Rear Output Shim
31 - Transfer Case Rear Output Shaft Housing Bolt (Qty: 6)
32 - Transfer Case Rear Output Shaft Bearing Spacer
33 - Transfer Case Rear Output Shaft
34 - Transfer Case Rear Output Shaft Housing Seal O-Ring