lemon-mirror:
Home >> Saturn >> 2007 >> ION L4-2.2L >> Repair and Diagnosis >> Starting and Charging >> Charging System >> Alternator >> Service and Repair

Alternator: Service and Repair



Generator Replacement (RPOs L61/LE5)

Removal Procedure




1. Disconnect negative battery cable.
2. Remove the drive belt.
3. Remove the air cleaner outlet duct.
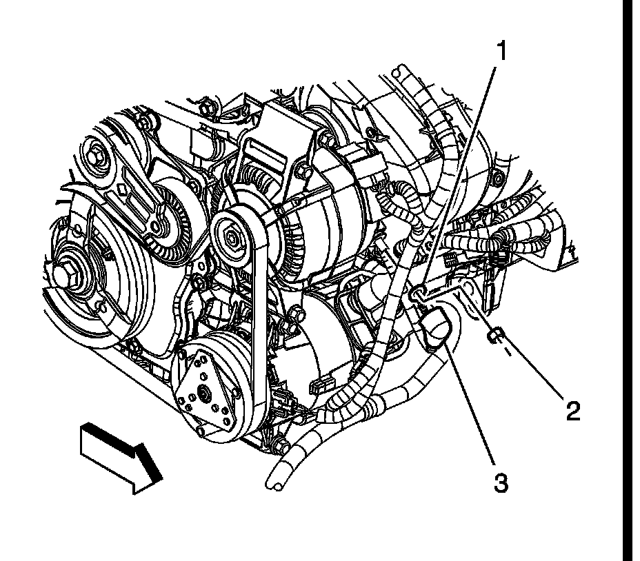
4. Disconnect the engine harness electrical connector (3) from the generator.




5. Reposition the engine harness terminal boot (3).
6. Remove the generator terminal nut (2).
7. Remove the engine harness terminal (1) from the generator.




8. Remove the generator bolts.
9. Remove the generator.

Installation Procedure




1. Position the generator to the engine block.

Notice: Refer to Fastener Notice.

2. Install the generator bolts.

Tighten the bolts to 22 N.m (16 lb ft).




3. Install the engine harness terminal (1) to the generator.
4. Install the generator terminal nut (2).

Tighten the nut to 20 N.m (15 lb ft).

5. Position the engine harness terminal boot (3).




6. Connect the engine harness electrical connector (3) to the generator.
7. Install the air cleaner outlet duct.
8. Install the drive belt.
9. Connect negative battery cable.