lemon-mirror:
Home >> Saturn >> 2006 >> ION L4-2.2L VIN F >> Repair and Diagnosis >> Diagrams >> Exploded Views >> Engine >> Intake Manifold and Components

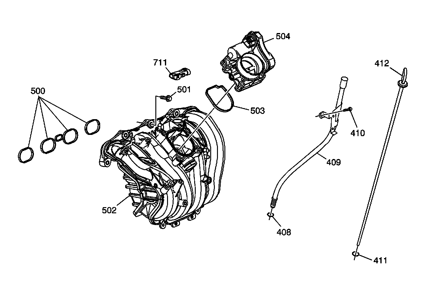
Intake Manifold and Components



Disassembled Views

Intake Manifold and Components:





408 - Oil Indicator Tube O-ring
409 - Oil Indicator Tube
410 - Oil Indicator Tube Bolt
411 - Oil Indicator O-ring
412 - Oil Indicator
500 - Intake Manifold Gasket
501 - Intake Manifold Bolt
502 - Intake Manifold
503 - Throttle Body Gasket
504 - Throttle Body
711 - Map Sensor