lemon-mirror:
Home >> Saturn >> 2002 >> VUE V6-3.0L VIN B >> Repair and Diagnosis >> Diagrams >> Electrical Diagrams >> Powertrain Management >> Computers and Control Systems >> Body Control Module

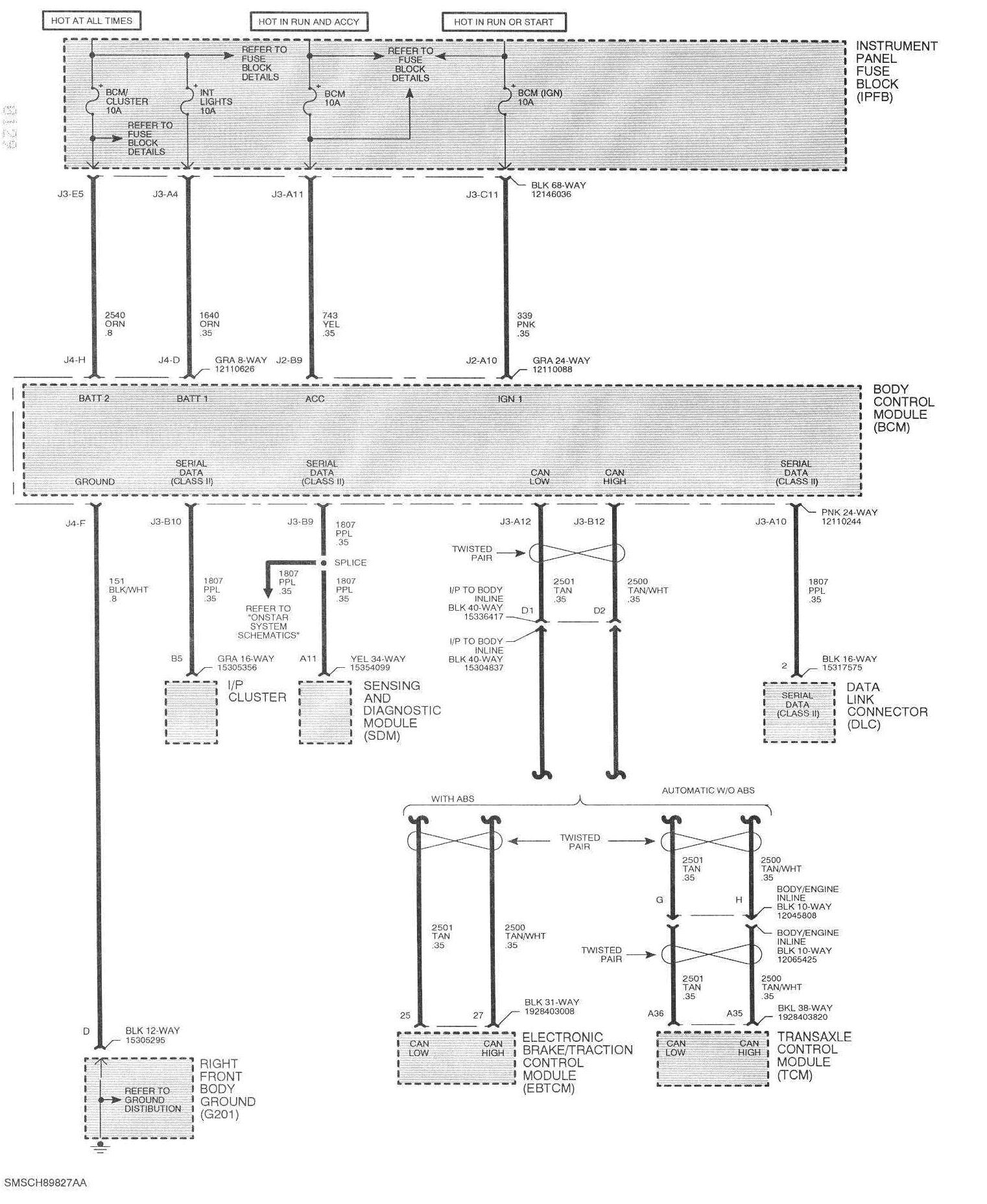
Body Control Module

Body Control Module Schematics: