lemon-mirror:
Home >> Saab >> 2006 >> 9-7X L6-4.2L >> Repair and Diagnosis >> Diagrams >> Electrical Diagrams >> Powertrain Management >> Computers and Control Systems >> Body Control Module >> Body Control System

Body Control System



Body Control System Schematics





Module Power and Ground





Controlled/Monitored Subsystem References - 1 of 3





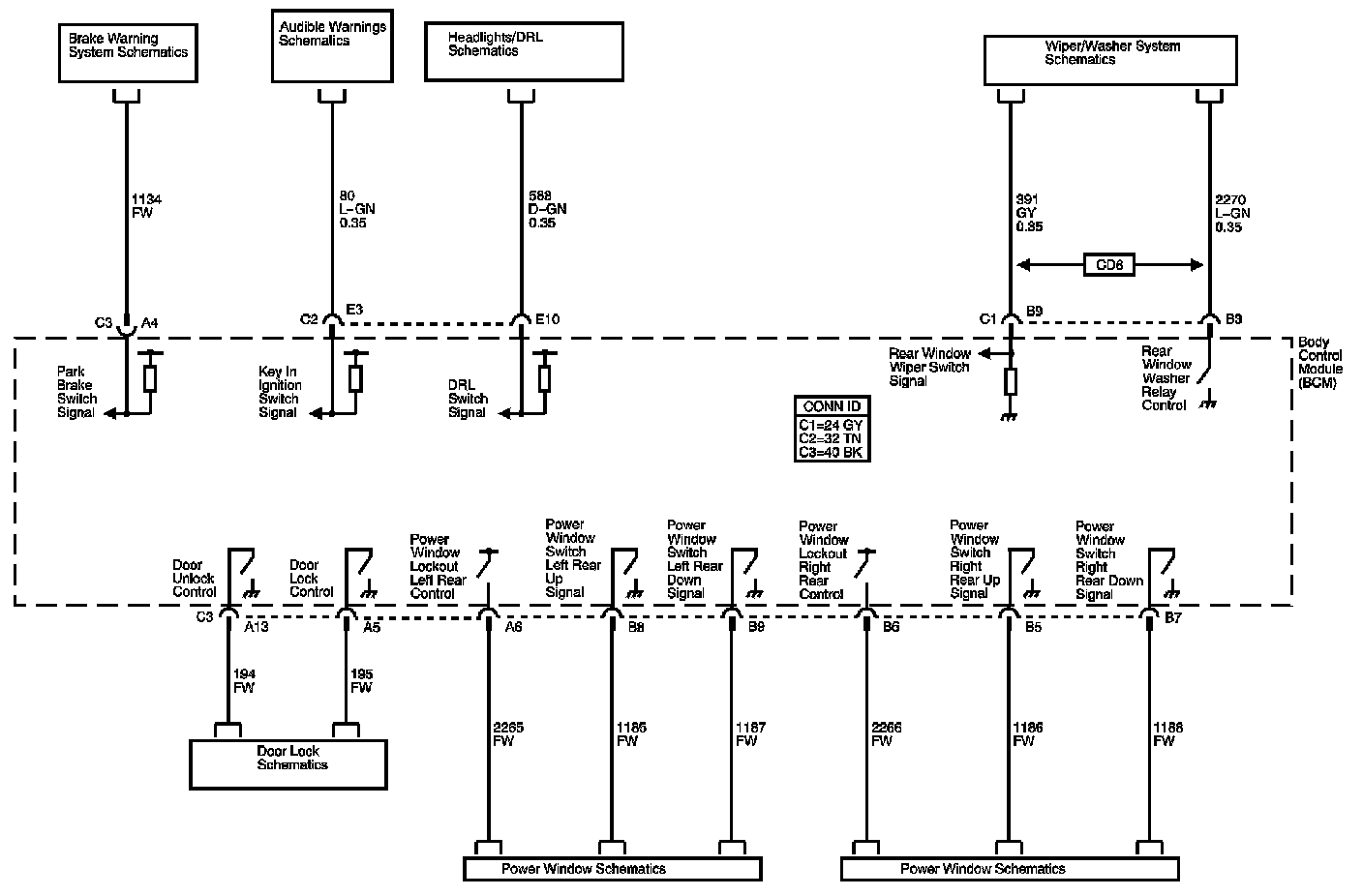
Controlled/Monitored Subsystem References - 2 of 3





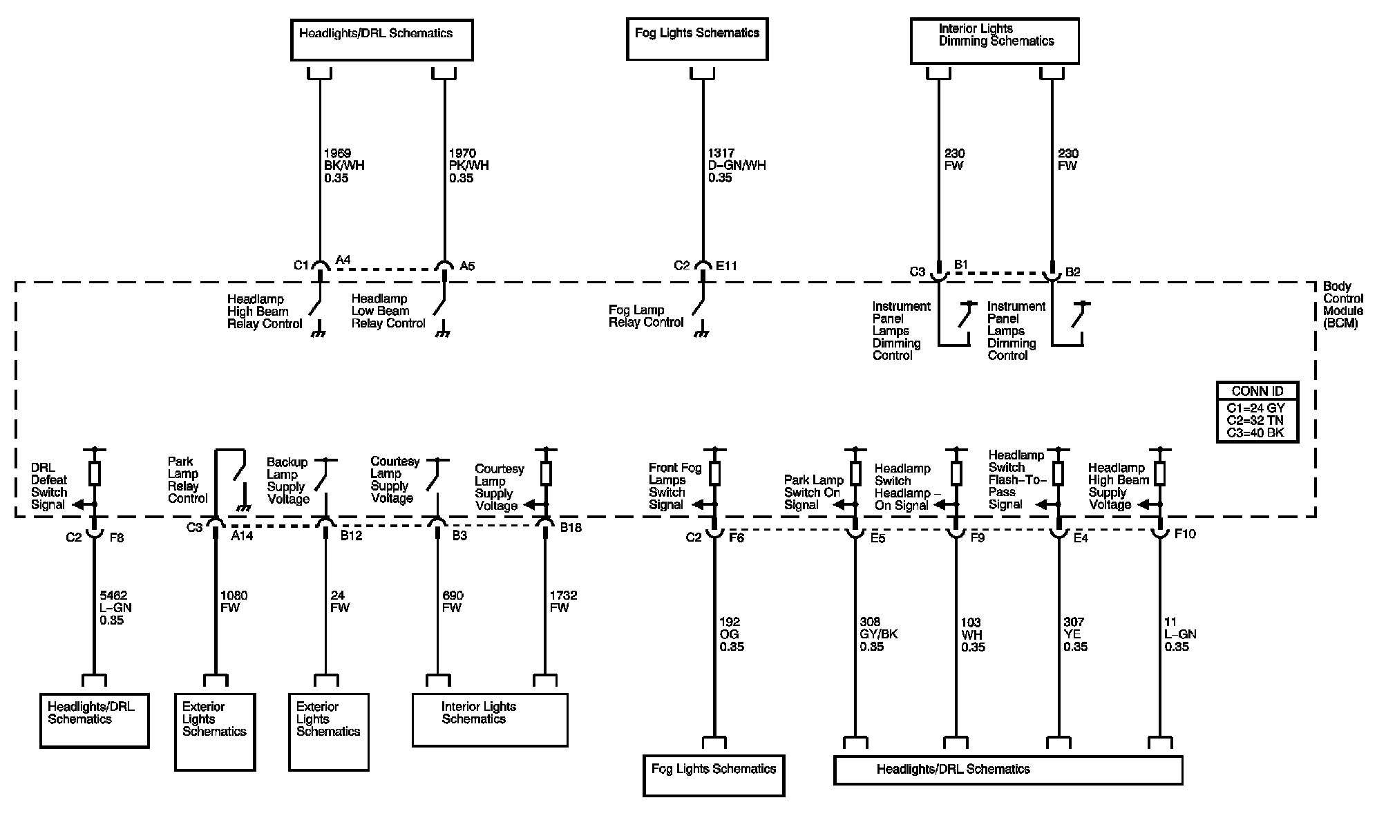
Controlled/Monitored Subsystem References - 3 of 3



Locations: The locations for the Connectors, Grounds, Splices, and Grommets shown within these diagrams can be found via their numbers at Vehicle Locations. Locations