lemon-mirror:
Home >> Porsche >> 2012 >> Boxster S (987) F6-3.4L >> Repair and Diagnosis >> Powertrain Management >> Computers and Control Systems >> Relays and Modules - Computers and Control Systems >> Engine Control Module >> Testing and Inspection

Engine Control Module: Testing and Inspection

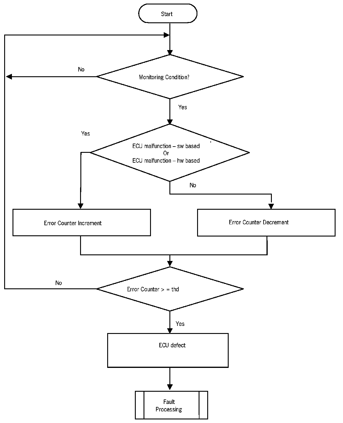
COMPREHENSIVE COMPONENT MONITORING

ENGINE CONTROL UNIT

General Description
The purpose of this diagnosis is to detect electrical faults of the engine control unit.

Monitoring Conditions:
Ignition key on

Error Symptoms:
- Error based on ECU internal software checks
- Error based on ECU internal hardware checks

Flow chart: ECU monitoring