lemon-mirror:
Home >> Porsche >> 2012 >> Boxster (987) F6-2.9L >> Repair and Diagnosis >> Powertrain Management >> Computers and Control Systems >> Engine Speed Sensor >> Testing and Inspection

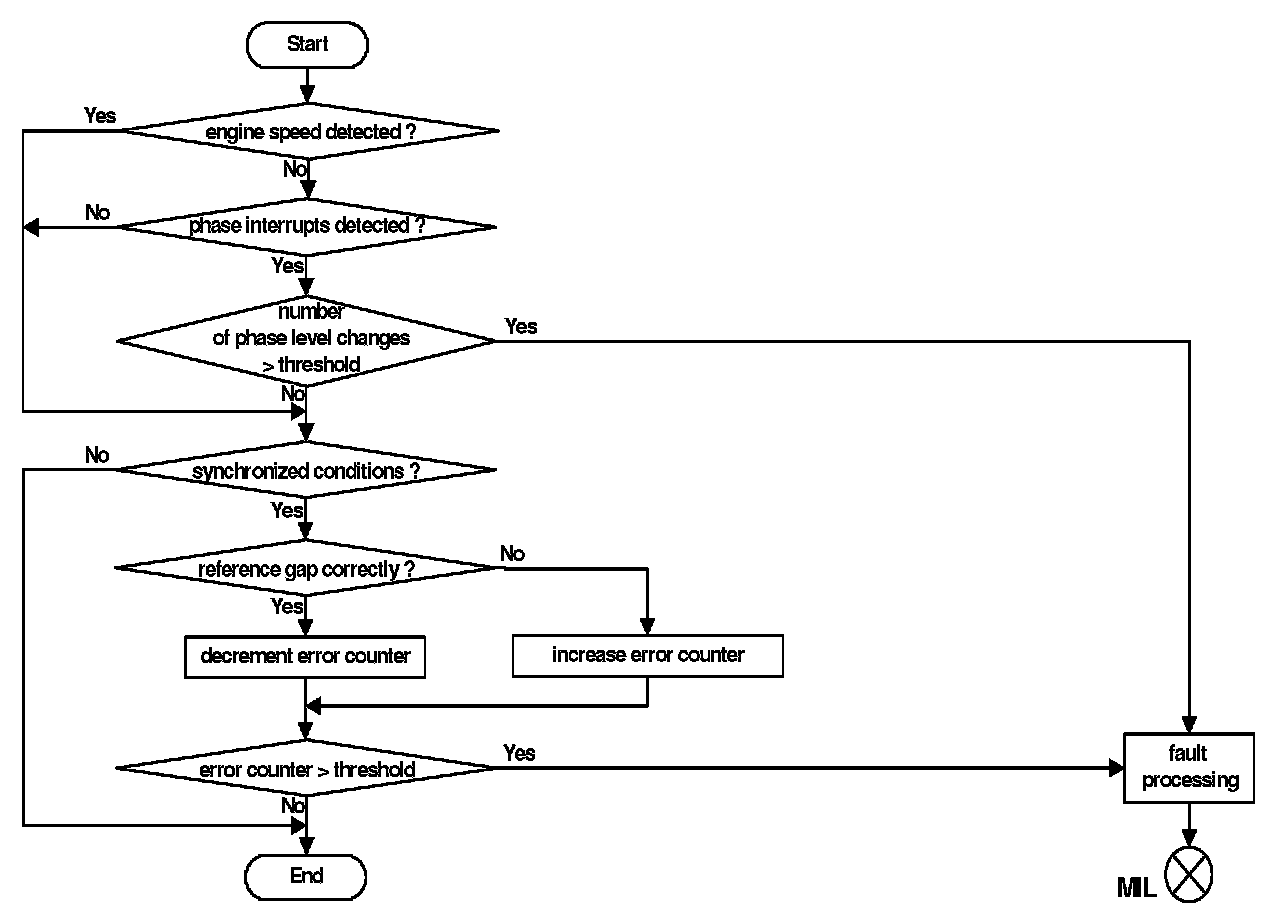
Engine Speed Sensor: Testing and Inspection

DIAGNOSIS OF ENGINE SPEED SENSOR

General Description
The diagnosis of the engine speed sensor at the crankshaft is performed:
- by monitoring the phase sensor level changes below a minimum engine speed, and
- by monitoring the reference gap.

Diagnosis by monitoring the phase sensor
If no engine speed is detected the number of phase sensor interrupts will be checked via a phase interrupt counter. If more than a certain number of phase signal level changes are monitored while no engine speed signal is present an engine speed sensor malfunction is detected.

Diagnosis by monitoring the reference gap
Under normal operating conditions, the flywheel position reference gap is monitored. At a loss of synchronization (more than one tooth difference between expected and observed gap position), the error counter is increased. If the gap is determined correctly the error counter is decreased. As soon as the error counter reaches a certain threshold an engine speed sensor malfunction is detected.

Diagnosis of Engine Speed Sensor