lemon-mirror:
Home >> Porsche >> 2012 >> Boxster (987) F6-2.9L >> Repair and Diagnosis >> Powertrain Management >> Computers and Control Systems >> Air Flow Meter/Sensor >> Testing and Inspection

Air Flow Meter/Sensor: Testing and Inspection

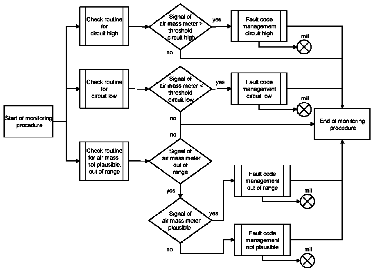
DIAGNOSIS OF AIR MASS METER

The Diagnosis of the air mass meter is a non-intermittened diagnosis

The output voltage of the air mass meter is a measure of air mass. The diagnostic routine compares the mass flow measured by the air mass meter with a calculated mass flow, derived from engine speed an throttle position.

If the output voltage of the air mass meter is above a threshold value, a fault is detected. If the output voltage of the air mass meter is lower than a threshold value, a fault is detected.
If the measured mass flow from the air mass meter is above a range, built up by a characteristic map, a fault is detected. If the measured mass flow from the air mass meter is below a range, built up by a characteristic map, a fault is detected.

Error paths:






Flow chart: