lemon-mirror:
Home >> Porsche >> 2009 >> Boxster (987) F6-2.9L >> Repair and Diagnosis >> Powertrain Management >> Computers and Control Systems >> Testing and Inspection >> Component Tests and General Diagnostics >> Comprehensive Component Monitoring

Comprehensive Component Monitoring

COMPREHENSIVE COMPONENT MONITORING

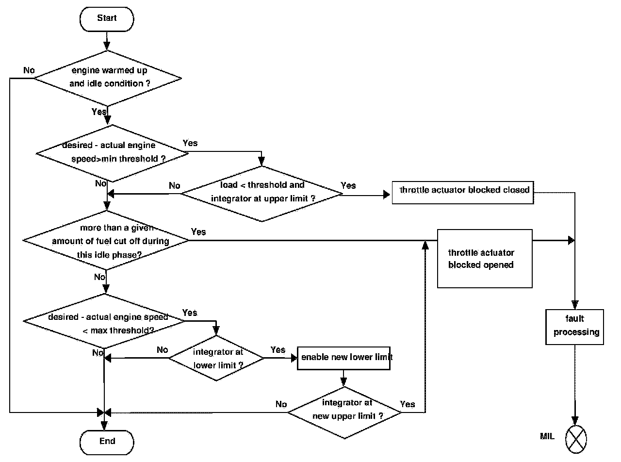
Diagnosis of the Idle Speed Control
The diagnosis of the idle speed control checks the behavior of the integrator, while taking into account actual engine speed.

This diagnostic function is performed at an idle condition, after the engine has warmed up.

The function consists of two parts (2 different error flags):

detection of low actual engine speed while integrator is at the upper limit

detection of high actual engine speed while integrator is at the lower limit or detection of several fuel cut-offs during the same idle period

A blocked throttle (DV-E) is detected if any error flag is set, see "Monitoring Structure" Part 2.

Diagnosis of Idle Speed Control