lemon-mirror:
Home >> Porsche >> 2007 >> Boxster (987) F6-2.7L >> Repair and Diagnosis >> Powertrain Management >> Computers and Control Systems >> Absolute Pressure Sensor >> Testing and Inspection

Absolute Pressure Sensor: Testing and Inspection



Diagnosis of Ambient Pressure Sensor

General Description
The diagnostic function observes the signal from the ambient pressure sensor for naturally aspirated engines without using a manifold pressure sensor.

The voltage of the ambient pressure sensor is measured and the ambient pressure is calculated by using a offset and a gradient.

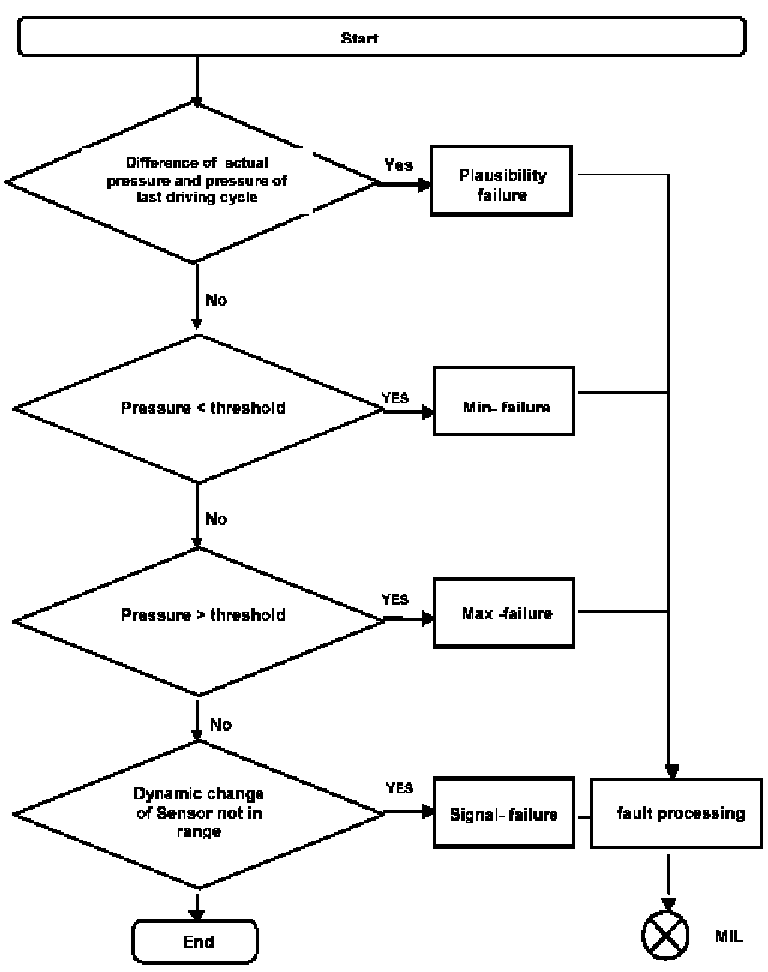
Range Check of Ambient Pressure
If the difference of the pressure of the last driving cycle and the pressure at the begin of the actual driving cycle exceeds a threshold, a plausibility fault is assumed.

If the pressure remains under a threshold for a given period an ambient pressure sensor at minimum fault is assumed.

If the pressure exceeds a specified threshold for a given period an ambient pressure sensor at maximum fault is assumed.

If the change of the pressure related to time during the driving cycle exceeds a threshold, a signal fault is assumed.

Diagnosis of Ambient Pressure Sensor