lemon-mirror:
Home >> Porsche >> 2005 >> Boxster (987) F6-2.7L >> Repair and Diagnosis >> Powertrain Management >> Computers and Control Systems >> Throttle Position Sensor >> Testing and Inspection

Throttle Position Sensor: Testing and Inspection



Diagnosis of Throttle Control System

Diagnosis of fault in the potentiometer of the throttle blade:
To ensure that the two potentiometers of the throttle blade are not faulty an electrical diagnosis and a plausibility check is done.

The electrical diagnosis it is checked if both potentiometer voltages (read from the ecu) are between a lower and upper electrical limit.

The plausibility check is done with a comparison of the throttle blade angle from the potentiometer and an angle derived from the air mass flow. This check is only done if one electrical error of one potentiometer has occurred.

Electrical diagnosis:







Plausibility check:







Diagnosis of the adapted and stored potentiometer characteristics at the lower mechanical limit and at the limp home air position of the electronic throttle blade:

The accelerator control system must adapt and store the values of the both potentiometers, that can be measured in the case that the throttle blade is completely closed at the lower mechanical limit and in the case that the throttle is inactive. The inactive position is defined as the limp home air position.

The possible failures in the process of adaptation and storing are described below.

Every fault described below results in the switch off of the power stage from the throttle body device. That means that the car can only be operated in a limp home mode. This vehicle or engine reaction might be in some cases reversible or irreversible during the driving cycle.

Diagnosis of fault in the first learning or adaptation of the lower mechanical limit:
To ensure that the lower mechanical limit of the throttle blade is adapted during first activating of the ECU (no values are stored in the EEPROM) in the plant, the diagnosis has to detect already during production that the adaptation couldn't be finished successfully.







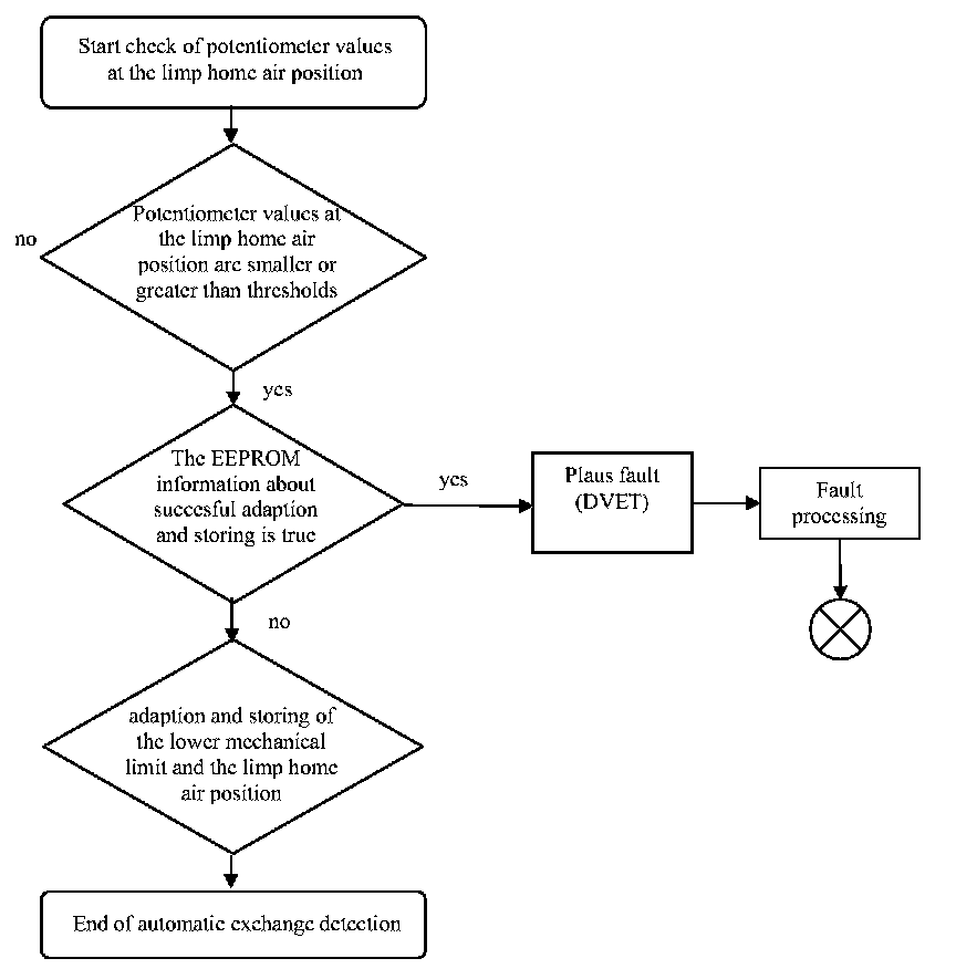
Diagnosis of fault in the throttle body exchange detection:
If the throttle body device is exchanged, the actual values of the lower mechanical limit and the limp home air position may differ from the stored values in the ECU. In that case the system detects automatically the need for new adaptation and storing of the potentiometer values at the lower mechanical limit. This check has to be done at the beginning of the driving cycle.







Diagnosis of the spring check of the electronic throttle blade:
If the throttle blade is inactive, e.g. in the case of ignition off, the throttle blade is in the limp home air position. That position is caused of the balance of the two springs in the throttle blade. The position of the throttle blade is almost closed in the limp home air position.

The balance of the springs means that an open spring and the return spring are in balance. The return spring and the engine of the throttle blade are the main devices to close the throttle. Due to safety aspects you have to ensure during every initialisation of the ECU that the throttle blade can always be closed with the return spring.

Diagnosis of fault in the return spring check:
During every initialisation of the ECU the time of return of the throttle blade after opening is measured. In the case of exceeding a threshold time for this return a fault is processed.







Diagnosis of the throttle adjustment device:
During normal operation the adjustment device of the electronic throttle blade is continuously monitored. The output signal to the engine of the throttle device and the deviation between actual and desired position of the throttle blade is monitored.

Diagnosis of the actual position from the throttle blade:
The deviation between actual and desired position of the throttle blade is monitored.







Diagnosis of the output of the electronic throttle control:
The output of the electronic throttle control (ETC) is continuously monitored. If the output is too high a reversible or irreversible (different time spans) reaction of the electronic throttle control in the ECU is done and faults are processed.








Diagnosis of the output of the electronic throttle control-power stage:
By receiving a fault state of the power stage status flag a fault is processed.







Diagnosis of the safety monitoring concept in the ECU:
Every calculation in the ECU with an electronic throttle control system that can increase engine speed and torque is monitored by the safety concept. This is described with function monitoring.

Every fault from the function monitoring in the ECU described below results in the switch off of the power stage form the throttle body device. Additionally the maximum allowable engine speed is reduced. That means that the car can only be operated in a limp home mode. This limp home is called safety fuel cut off.

This vehicle or engine reaction is irreversible during the driving cycle.

The background of the described faults are always ECU defects. So it is permitted to combine several faults in one fault path (see Group A and Group B)

Diagnosis of engine torque monitoring:
The actual engine torque has to be compared with a permitted torque calculated out of characteristic maps.







Diagnosis of load sensor monitoring:
Additionally to the diagnosis of the air mass sensor a diagnosis must be done separately in the safety monitoring concept. In the case of measuring a too small load signal the calculation of a too small actual engine torque in the function monitoring must be prevented.







Diagnosis of engine speed monitoring:
The engine speed has to be monitored separately in the safety monitoring concept, e.g. to prevent a faulty calculation in the monitoring of the actual engine torque







Diagnosis of accelerator pedal position monitoring:
The calculation of the permitted torque in the torque monitoring is strongly determined through the actual pedal position. The monitoring of the pedal position prevents a faulty calculation of the permitted torque. The deviation between the both potentiometer-signals of the accelerator pedal is monitored.

If a fault is detected, limp home mode (safety fuel cut off) and idle speed is requested.







Diagnosis of error in different monitoring functions of a drive by wire function (Group A):
- Monitoring of the engine speed in the case of safety fuel cut off: if the engine speed in the case of safety fuel cut off is higher than a permitted threshold, the ECU reaction will be reset.
- The pedal position sensor values are also recorded with a separate AD-Converter on the safety monitoring control module.
- In the function monitoring the calculation of the actual torque is strongly determined through the actual ignition angle. After every cycle of ignition angle calculation the angle and his complement are stored for the function monitoring. If the function monitoring reads this ignition angle, it is monitored, that in the ECU Ram this value and his complement are equal.







Diagnosis of error in different monitoring functions of the drive by wire function (Group B):
- Monitoring of the lower mechanical limit of the throttle body device. The potentiometer values of the lower mechanical limit are monitored with thresholds in the function monitoring of the ECU.
- It is possible that one ECU software contains the data of several vehicle variants (e.g. the ECU software for one engine once with manual transmission and twice with automatic transmission). In that case the characteristic maps of the function monitoring in the ECU are also different. Then it has to be monitored that the correct characteristic maps are used for calculations in the function monitoring (this fault path is not used from Porsche).