lemon-mirror:
Home >> Porsche >> 2000 >> Boxster (986) F6-2.7L >> Repair and Diagnosis >> Powertrain Management >> Computers and Control Systems >> Throttle Position Sensor >> Testing and Inspection

Throttle Position Sensor: Testing and Inspection



Throttle Control System

Diagnosis of Accelerator Pedal Angle
This function has to calculate the standardized accelerator pedal angle from both of the potentiometer voltages of the pedal position sensor.

The characteristic curve of potentiometer number 2 is half as steep as the characteristic curve of potentiometer number 1.

Possible faults:
- potentiometer number 1signal or potentiometer number 2 signal are out of work range
- potentiometer number 1 signal to potentiometer number 2 signal are not plausible.

Diagnosis of Accelerator Pedal







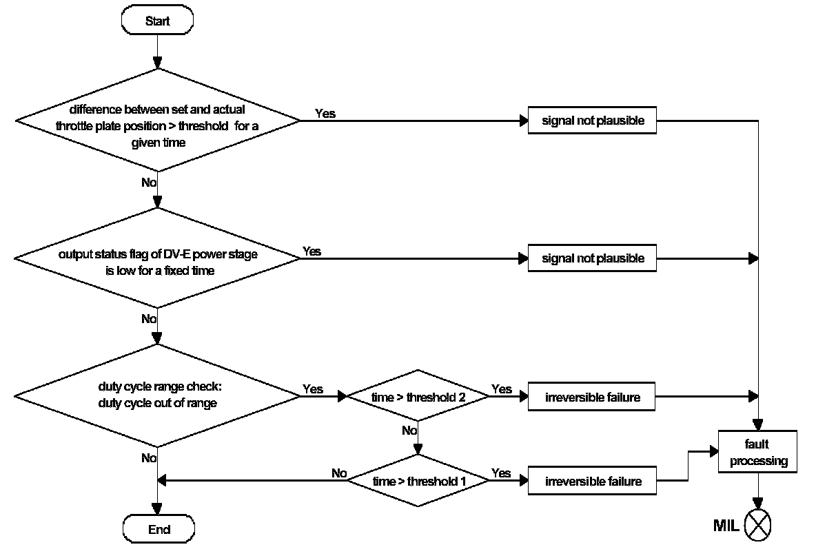
Diagnosis of Throttle Adjustment Device by DLR
The purpose of this function is to control the throttle actuator and to diagnose faults in the control loop. The position of the throttle valve is controlled by a digital position controller (DLR) which sends a pulse duty factor and a directional bit to the DV-E power stage. The DV-E power stage is designed as an integrated H-bridge with internal current limitation.

Monitoring of Non-Permissible Between Requested and Actual Throttle Position
The position control loop is monitored for non-permissible desired/actual deviations. If the deviation between setpoint and actual value is greater than the permitted limit for a certain period, a DV-E malfunction is detected (i.e. signal not plausible) and the system is in the state "throttle valve drive default function".

Monitoring of the Operating State of the DV-E Power Stage
If the status flag of the DV-E power stage is low for a time longer than a fixed time, the DV-E power stage has been switched off by an error and the system is in the state "throttle valve drive default function".

Duty Cycle Range Check
If the DLR output exceeds the upper or lower limit for a time longer than a given time an implausible duty cycle response / implausible actuator current fault is detected. The system is set to throttle valve drive default function state. If DLR output surpasses the limits only for a shorter time the system requests safety fuel deactivation for a short period. This fault is reversible.

Diagnosis of Throttle Adjustment Device by DLR







Diagnosis of Throttle Body
The purpose of this function is to calibrate the Motronic to the car s throttle body (DV-E). Therefore, a return spring check is performed, so that the lower mechanical throttle valve limit and mechanical default position are learned.

Return Spring Check
If the return of the throttle valve to it s mechanical default position by means of the return spring is not fast enough a DV-E malfunction is detected (max. fault) and the system is in the throttle valve drive default function state.

Lower Mechanical Limit Check
If a DV-E change is detected and DV-E adaption cannot be performed, the system runs with initialization values. If an adaption caused by tester demand cannot be performed, the system runs with the old learned values. If, during the first initialization of the ME7, the DV-E adaptation cannot be performed (lower mechanical limit is out of range) "a lower mechanical throttle valve limit not plausible" is detected and system runs in the "irreversible safety fuel deactivation" state.

Amplifier Adjustment Check
If the values determined by the gain adjustment are out of the permitted tolerance range the system runs with position control with a non-amplified potentiometer.

Diagnosis of Throttle Body







Function Monitoring
Besides the functions which control the engine operation, the Electronic Control Unit contains extensive monitoring functions which guarantee a failsafe vehicle operation in case of a fault.

These functions cover two errors:
- Error detected in function monitoring (and not in the main function) which causes safety fuel cut-off. Safety fuel cut-off means that the throttle blade is switched currentless and injection is cut-off long enough so that the engine speed decreases to a permitted non-critical value.
- Error in torque comparison which le ads to safety fuel cut-off. This error is set when it is recognized that the actual torque of the engine exceeds the requested torque.

Function Monitoring