lemon-mirror:
Home >> Porsche >> 2000 >> Boxster (986) F6-2.7L >> Repair and Diagnosis >> Powertrain Management >> Computers and Control Systems >> Absolute Pressure Sensor >> Testing and Inspection

Absolute Pressure Sensor: Testing and Inspection



Diagnosis Of Ambient Pressure Sensor

General Description
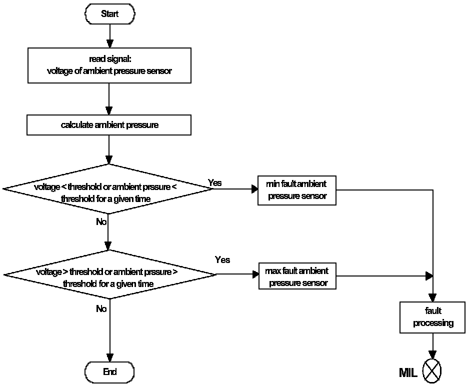
The diagnostic function observes the signal from the ambient pressure sensor for naturally aspirated engines without using a manifold pressure sensor.

The voltage of the ambient pressure sensor is measured and the ambient pressure is calculated by using a offset and a gradient.

Range Check of Ambient Pressure
If the voltage remains under a threshold and the ambient pressure remains under a threshold for a given period an ambient pressure sensor at minimum fault is assumed.

If the voltage exceeds a specified threshold or the ambient pressure exceeds a threshold for a given period an ambient pressure sensor at maximum fault is assumed.

Diagnosis of Ambient Pressure Sensor