lemon-mirror:
Home >> Pontiac >> 2010 >> Vibe FWD L4-2.4L >> Repair and Diagnosis >> Powertrain Management >> Computers and Control Systems >> Transmission Position Sensor/Switch >> Locations

Transmission Position Sensor/Switch: Locations




Powertrain Component Views

Automatic Transmission Components (LAX with MVA)




1 - Transmission Connector
2 - Oil Cooler Outlet Tube
3 - Automatic Transmission Output Shaft Speed (OSS) Sensor
4 - Automatic Transmission Input Shaft Speed (ISS) Sensor
5 - Park/Neutral Position (PNP) Switch
6 - Oil Cooler Inlet Tube

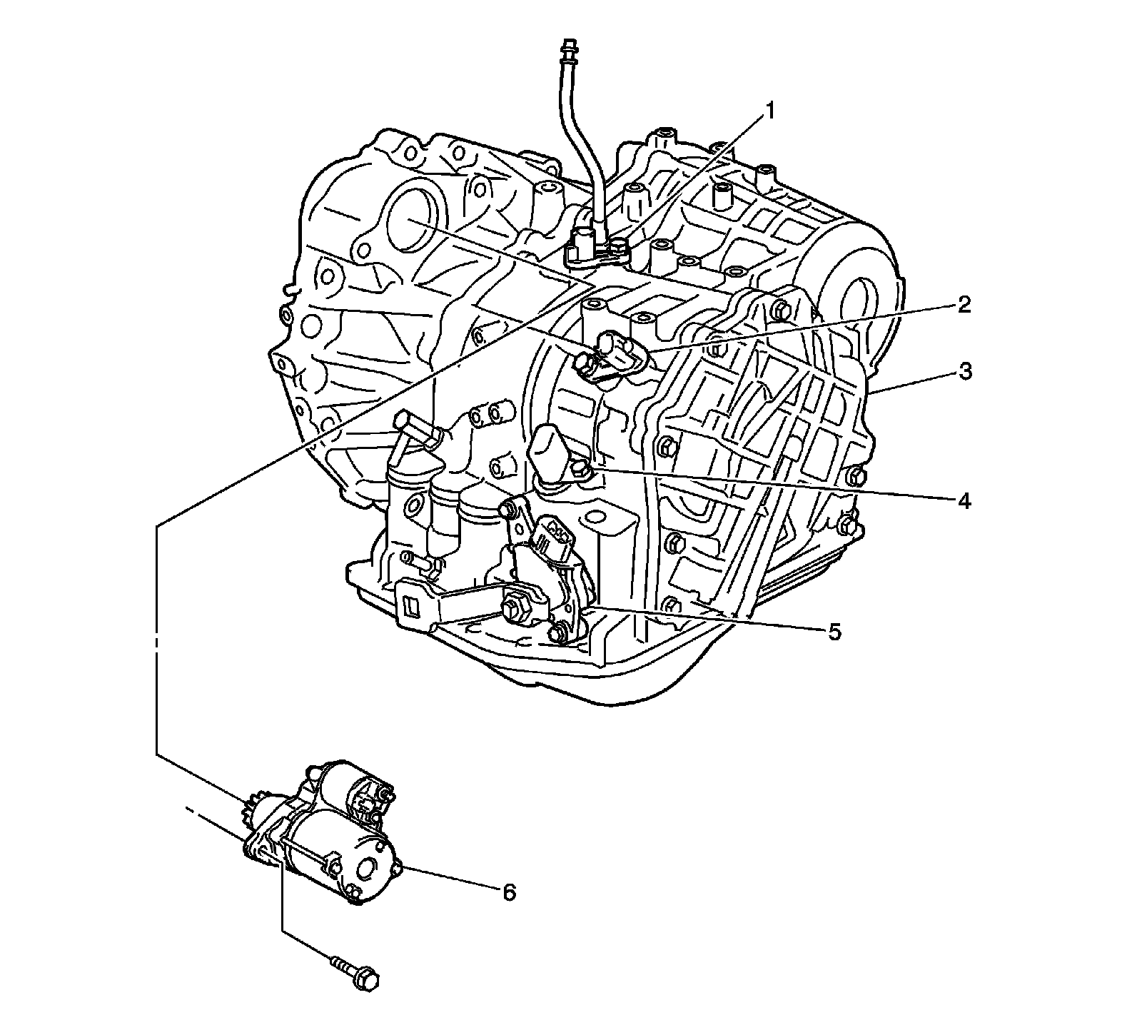
Automatic Transmission Components (LAX with MVD)




1 - Automatic Transmission Output Shaft Speed (OSS) Sensor
2 - Automatic Transmission Input Shaft Speed (ISS) Sensor
3 - Automatic Transaxle Assembly
4 - Transmission Connector
5 - Park/Neutral Position (PNP) Switch
6 - Starter

Automatic Transmission Components (LAY with MVB)




1 - Automatic Transmission Input Shaft Speed (ISS) Sensor
2 - Transmission Connector
3 - Park/Neutral Position (PNP) Switch