lemon-mirror:
Home >> Pontiac >> 2009 >> Solstice L4-2.4L >> Repair and Diagnosis >> Powertrain Management >> Computers and Control Systems >> Fuel Tank Pressure Sensor >> Service and Repair

Fuel Tank Pressure Sensor: Service and Repair




Fuel Tank Pressure Sensor Replacement

Removal Procedure

Caution: Cap the fittings and plug the holes when servicing the fuel system in order to prevent dirt and other contaminants from entering the open pipes and passages.

1. Remove the rear compartment trim panel. Refer to Rear Compartment Trim Panel Replacement (Convertible) (Service and Repair).




2. Remove the fuel pump module access cover bolts.
3. Remove the access cover.




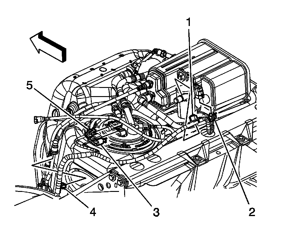
4. Disconnect the fuel tank pressure sensor electrical connector (5).




5. Remove the fuel tank pressure sensor (2).

Installation Procedure




1. Install the fuel tank pressure sensor (2).




2. Connect the fuel tank pressure sensor electrical connector (5).




3. Install the fuel pump module access cover.
Caution: Refer to Fastener Caution (Fastener Caution).

4. Install the access cover bolts and tighten to 10 Nm (89 lb in).
5. Install the rear compartment trim panel. Refer to Rear Compartment Trim Panel Replacement (Convertible) (Service and Repair).