lemon-mirror:
Home >> Pontiac >> 2009 >> G3 L4-1.6L >> Repair and Diagnosis >> Powertrain Management >> Computers and Control Systems >> Data Link Connector >> Locations

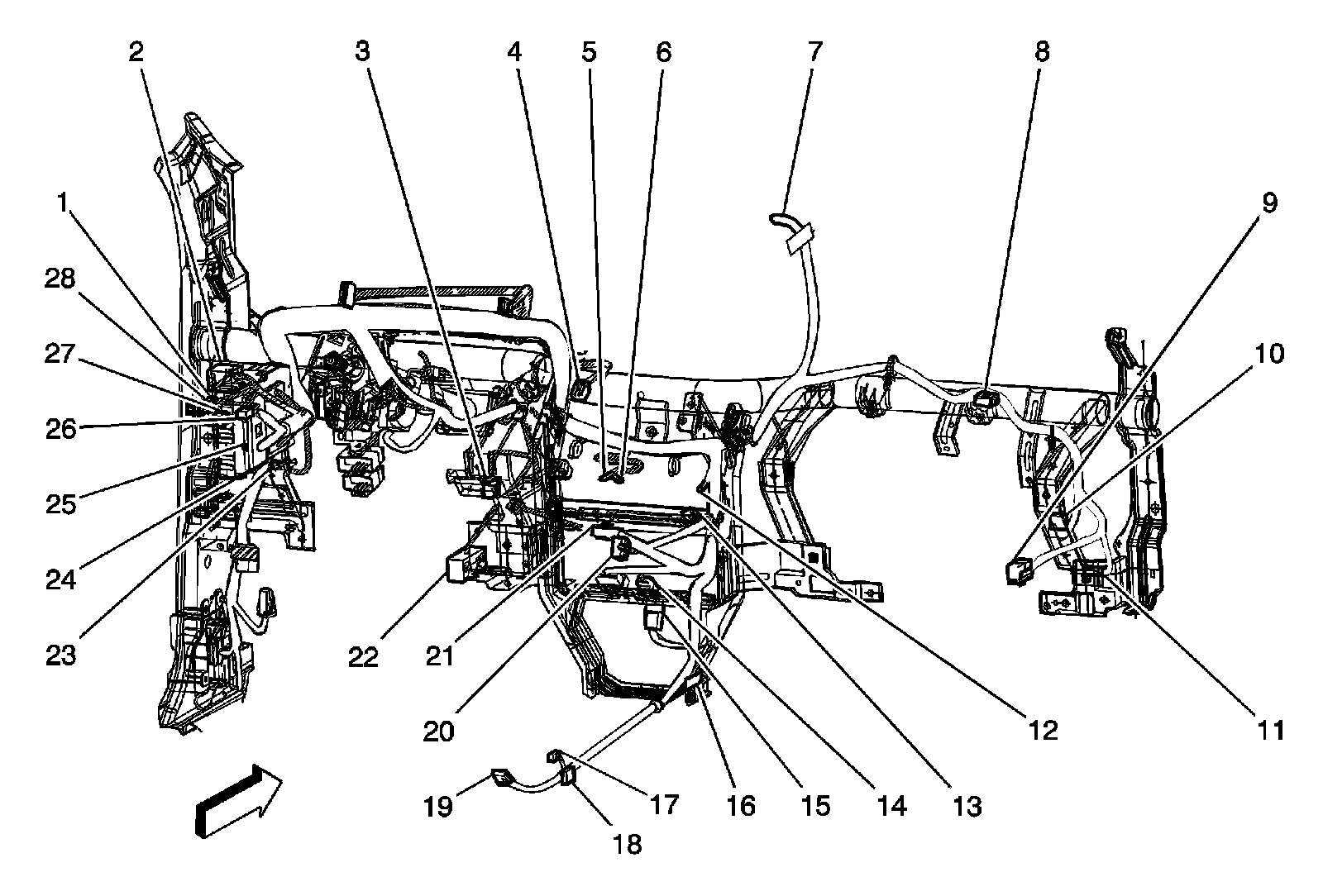
Data Link Connector: Locations




Harness Routing Views

Instrument Panel Harness Routing (LHD Shown, RHD Similar)




1 - G201
2 - BLINK Relay
3 - Inflatable Restraint Steering Wheel Module Coil
4 - Stop Lamp Switch
5 - Radio X1
6 - Radio X2
7 - Clock
8 - Air Temperature Actuator
9 - X217
10 - Blower Motor Resistor
11 - Blower Motor
12 - Radio Antenna
13 - HVAC Control Module
14 - X215
15 - Cigar Lighter
16 - G203
17 - PRNDL Lamp
18 - Shift Program Switch (MLQ)
19 - Automatic Transmission Shift Lever (MLQ)
20 - Hazard Switch
21 - Blower Motor Switch
22 - Data Link Connector (DLC)
23 - Fuse Block - I/P
24 - Folding Mirror Unit
25 - Fuse Block - I/P X1
26 - I/P Dimmer Switch
27 - PARK/NEUTRAL POSITION (PNP) Relay
28 - Outside Rearview Mirror Switch