lemon-mirror:
Home >> Pontiac >> 2008 >> Torrent FWD V6-3.4L >> Repair and Diagnosis >> Powertrain Management >> Computers and Control Systems >> Transmission Position Sensor/Switch >> Locations >> Park System Components

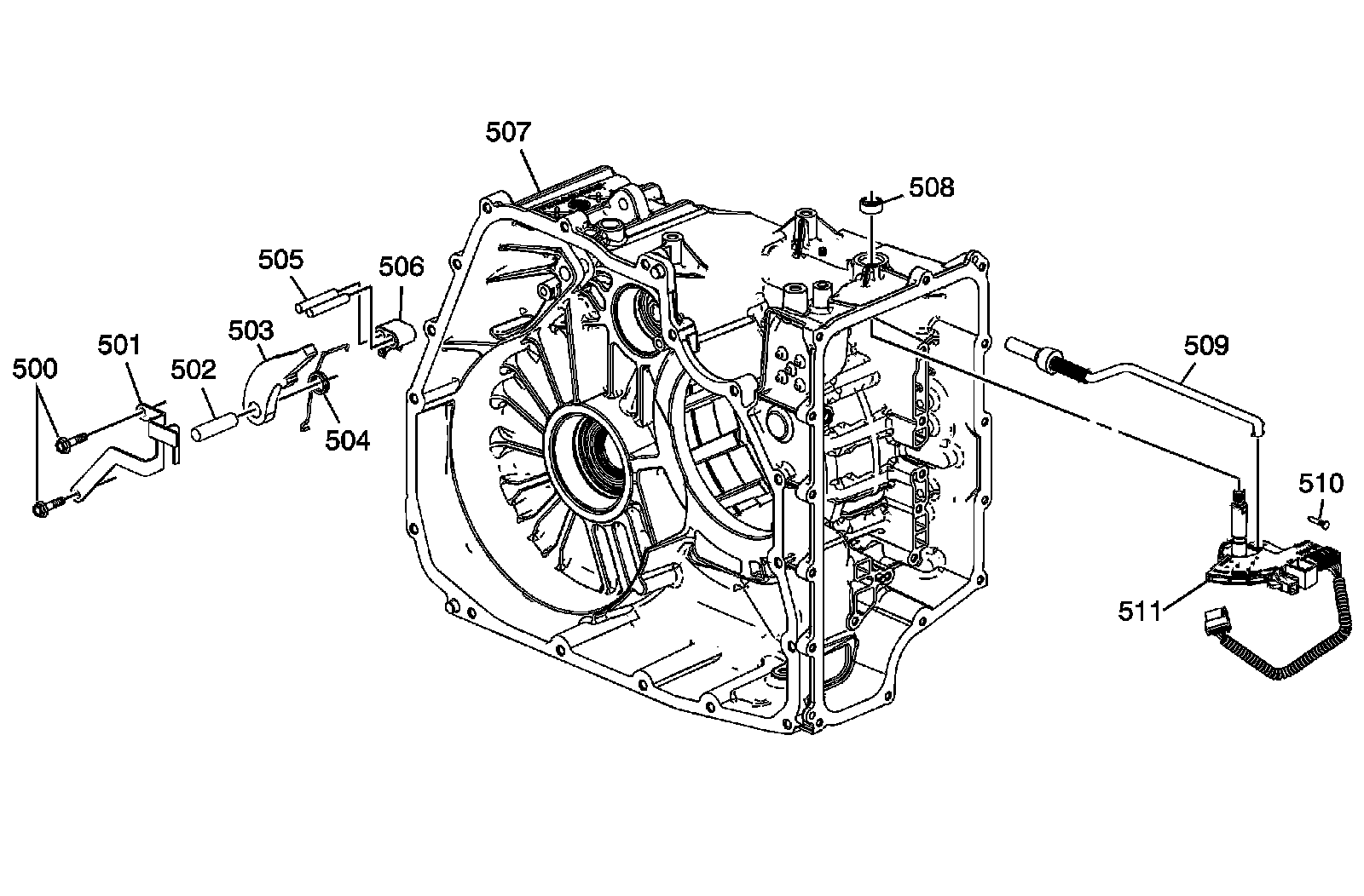
Park System Components



Disassembled Views

Park System Components

Park System Components:




500 - Park Pawl Actuator Bracket Bolt
501 - Park Pawl Actuator Bracket
502 - Park Pawl Shaft
503 - Park Pawl
504 - Park Pawl Spring
505 - Park Pawl Actuator Guide Pin
506 - Park Pawl Actuator Guide
507 - A/Trans Case Assembly
508 - Manual Shift Shaft Seal
509 - Park Pawl Actuator Assembly
510 - Manual Shift Shaft Pin
511 - Manual Shift Detent (w/Shaft Position Switch) Lever Assembly