lemon-mirror:
Home >> Pontiac >> 2008 >> Grand Prix V6-3.8L >> Repair and Diagnosis >> Diagrams >> Components >> Powertrain Component Views

Powertrain Component Views



Powertrain Component Views

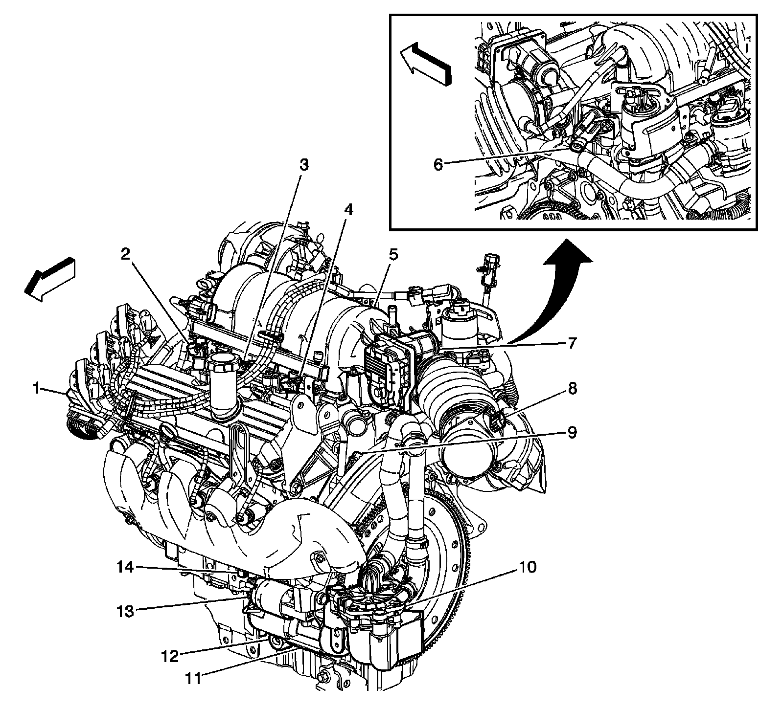
Engine Components (L26 - 3.8L)




1 - Ignition Control Module (ICM)
2 - Fuel Injector 1
3 - Fuel Injector 3
4 - Fuel Injector 5
5 - Intake Manifold
6 - Evaporative Emission (EVAP) Canister Purge Solenoid Valve
7 - Throttle Actuator Control (TAC) Module
8 - Mass Air Flow (MAF) / Intake Air Temperature (IAT) Sensor
9 - Engine Coolant Temperature (ECT) Sensor
10 - Secondary Air Injection (AIR) Pump
11 - Starter
12 - Engine Oil Level Switch
13 - Starter Solenoid
14 - Knock Sensor (KS) Bank 1

Engine Components (L26 - 3.8L)




1 - Exhaust Gas Recirculation (ERG) Valve
2 - Fuel Injector 6
3 - Fuel Injector 4
4 - Fuel Injector 2
5 - Manifold Absolute Pressure (MAP) Sensor
6 - Generator Assembly
7 - Crankshaft Position (CKP) Sensor
8 - Camshaft Position (CMP) Sensor
9 - Engine Oil Pressure (EOP) Switch
10 - Heated Oxygen Sensor (HO2S) Sensor 1 (L26 - 3.8L)
11 - Secondary Air Injection (AIR) Control Solenoid Valve/Pressure Sensor Bank 2 (NU6)

Engine Components (L32) Only




1 - Supercharger Boost Control Solenoid (L32)
2 - Barometric Pressure (BARO) Sensor (L32)
3 - Manifold Absolute Pressure (MAP) Sensor (L32)

Engine Components (LS4 - 5.3L)




1 - Mass Air Flow (MAF) Intake Air Temperature (IAT) Sensor
2 - Evaporative Emission (EVAP) Canister Purge Solenoid Valve
3 - Generator Assembly
4 - Camshaft Position (CMP) Sensor
5 - Engine Oil Level Switch
6 - Crankshaft Position (CKP) Sensor
7 - Knock Sensor (KS) 2
8 - Ignition Coil 2
9 - Ignition Coil 4
10 - Ignition Coil 6
11 - Ignition Coil 8
12 - Manifold Absolute Pressure (MAP) Sensor

Engine Components (LS4 - 5.3L)




1 - Engine Coolant Temperature ECT) Sensor
2 - Ignition Coil 1
3 - Ignition Coil 3
4 - Ignition Coil 5
5 - Ignition Coil 7
6 - Throttle Actuator Control (TAC) Module
7 - Engine Oil Pressure (EOP) Sensor
8 - Valve Lifter Oil Manifold (VLOM) Assembly
9 - Engine Coolant Heater
10 - Knock Sensor (KS) 1

Engine Components (LS4 - 5.3L)




1 - Fuel Injector 7
2 - Fuel Injector 5
3 - Fuel Injector 3
4 - Fuel Injector 1
5 - Fuel Injector 2
6 - Fuel Injector 4
7 - Fuel Injector 6
8 - Fuel Injector 8