lemon-mirror:
Home >> Pontiac >> 2007 >> G6 L4-2.4L >> Repair and Diagnosis >> Diagrams >> Exploded Views >> Steering >> System Diagram

System Diagram



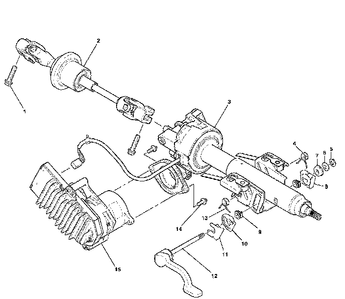
Power Steering System Disassembled View (Motor/Module EPS)

Power Steering System Disassembled View (Motor/Module EPS):




1 - Pinch Bolt
2 - Intermediate Steering Shaft
3 - Column and Assist Mechanism
4 - R/H Tilt Spring
5 - Nylon Insert Nut
6 - Thrust Bearing Assembly
7 - Bolt Spacer
8 - Bolt Retainer
9 - Tilt and Tele Teeth
10 - Tilt and Tele Adj Cam
11 - Follower Release
12 - Tilt Lever Assembly
13 - L/H Tilt Spring
14 - TORX(R) Bolt
15 - Motor and Controller Assembly