lemon-mirror:
Home >> Pontiac >> 1999 >> Sunfire L4-2.2L VIN 4 >> Repair and Diagnosis >> Diagrams >> Exploded Views >> Engine >> System Diagram

System Diagram






INTAKE AND EXHAUST MANIFOLD COMPONENTS

Part 1 Of 2:




Part 2 Of 2:






CYLINDER HEAD AND COMPONENTS

Part 1 Of 2:




Part 2 Of 2:






TIMING AND ACCESSORY COMPONENTS

Part 1 Of 2:




Part 2 Of 2:






CYLINDER BLOCK AND CRANKSHAFT COMPONENTS






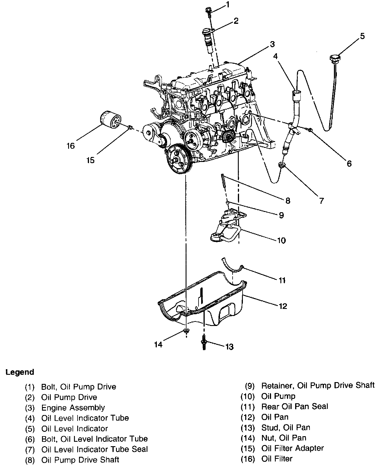
OIL PUMP AND OIL PAN COMPONENTS