lemon-mirror:
Home >> Pontiac >> 1992 >> Lemans FWD L4-98 1.6L >> Repair and Diagnosis >> Powertrain Management >> Computers and Control Systems >> Transmission Position Sensor/Switch >> Testing and Inspection

Transmission Position Sensor/Switch: Testing and Inspection

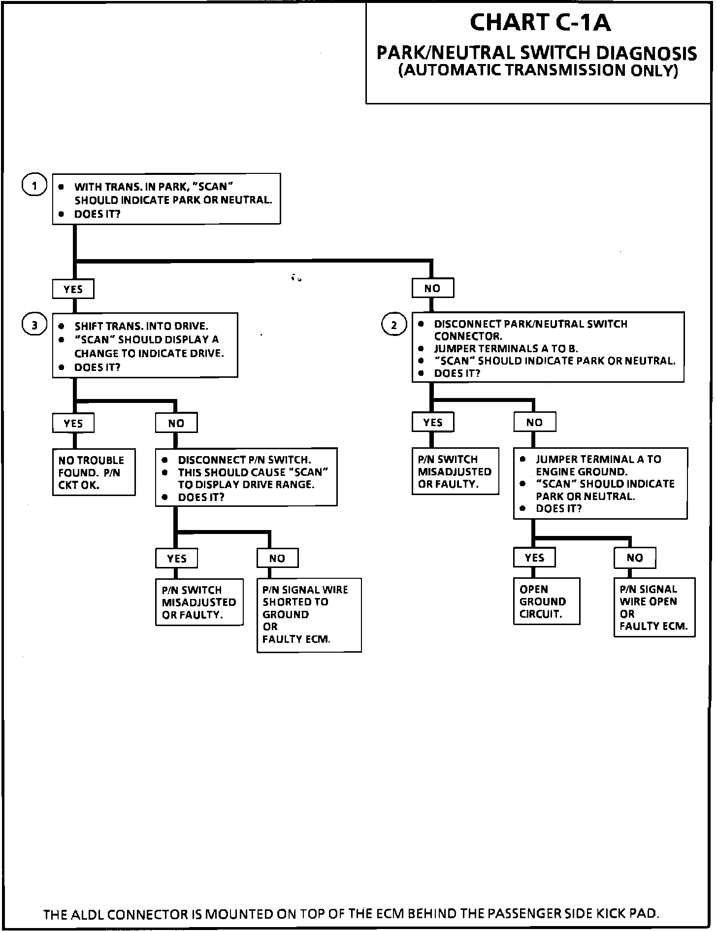
Chart C-1A:




P/N Switch Circuit Diagram:






CIRCUIT DESCRIPTION:

The PARK/NEUTRAL Switch contacts are closed to ground in park or neutral and open in drive ranges. The ECM supplies ignition voltage through a current limiting resistor to circuit 434, and senses a closed switch when the voltage on circuit 434 drops to less than one volt. The ECM uses the P/N signal as one of the inputs to control idle air and spark timing.

TEST DESCRIPTION: The numbers below refer to circled numbers on the diagnostic chart.

1. Checks for a closed switch to ground in the park position. Different makes of "Scan" tools will read Park/Neutral differently. Refer to operators manual for type of display used for a specific tool.
2. Checks for an open switch in drive range.
3. Be sure the "Scan" tool indicates drive even while wiggling the shifter to test for an intermittent or mis-adjusted switch in drive.