lemon-mirror:
Home >> Pontiac >> 1985 >> 6000 L4-151 2.5L >> Repair and Diagnosis >> Powertrain Management >> Computers and Control Systems >> Shift Light >> Testing and Inspection

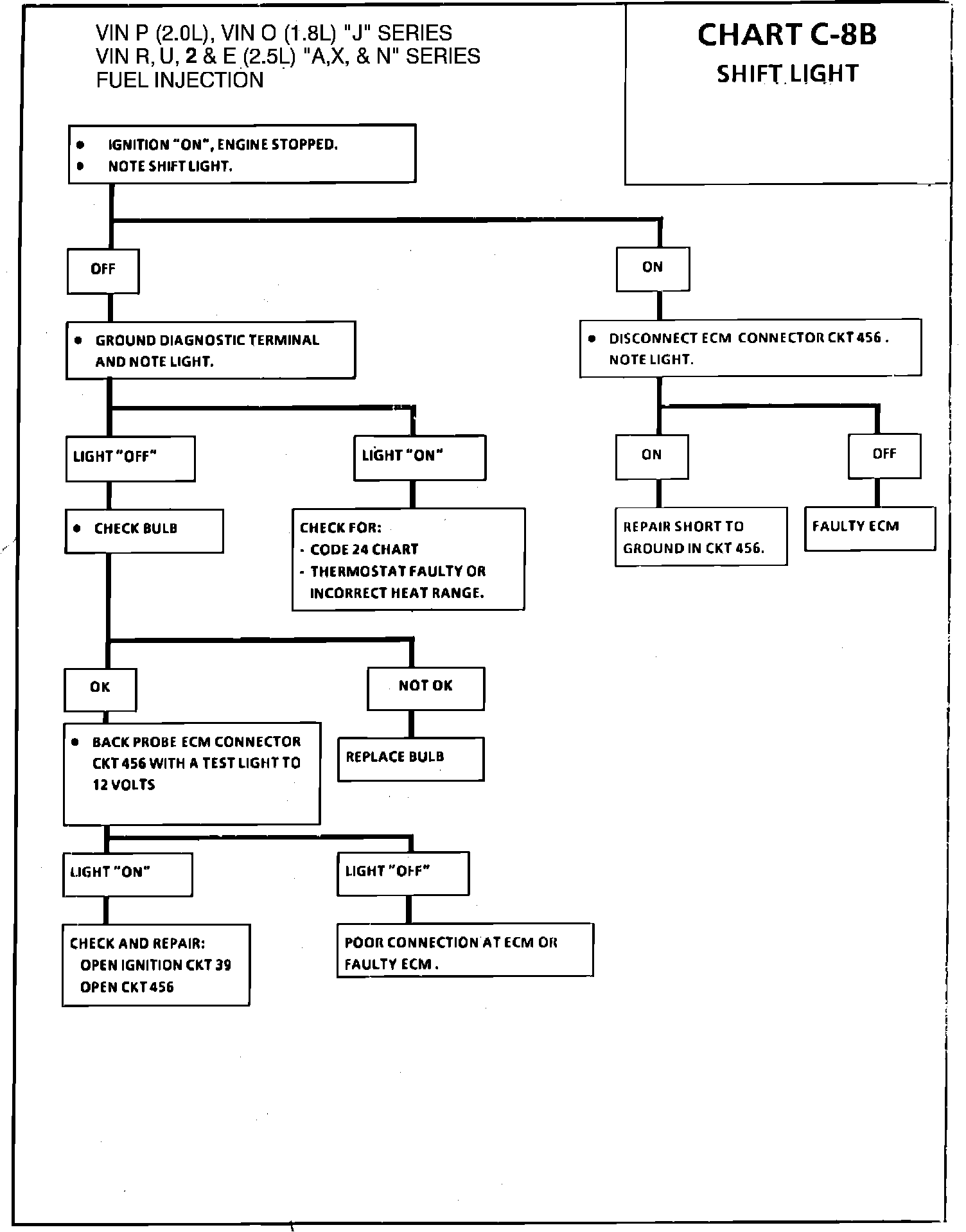
Shift Light: Testing and Inspection

Fig. 051 Chart C-8B Shift Light:




Fig. 052 - Wiring Diagram for Chart C-8B Shift Light. VIN 0, VIN 2, VIN R, VIN U:





CHART C-8B,

SHIFT LIGHT

1.8L "J" SERIES

2.5L "A, X, P & N" SERIES

The shift light indicates the best transmission shift point for maximum fuel economy. The light is controlled by the ECM and is turned on by grounding CKT 456.