lemon-mirror:
Home >> Mazda >> 2001 >> 626 ES L4-2.0L DOHC >> Repair and Diagnosis >> Body and Frame >> Locks >> Keyless Entry >> Keyless Entry Transmitter >> Testing and Inspection

Keyless Entry Transmitter: Testing and Inspection

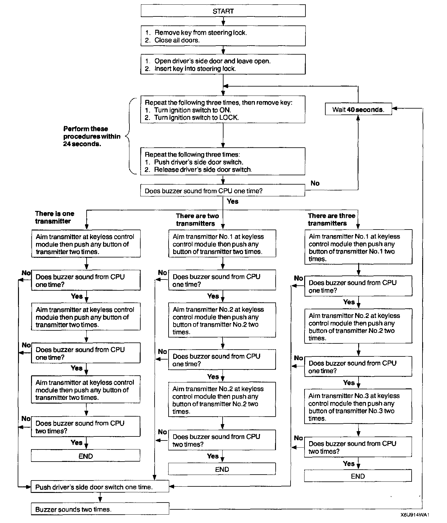
CAUTION: Because up to three ID codes can be programmed into the keyless control module, the vehicle may be stolen with the ID code of an unused transmitter. In order to prevent this, the ID codes for all three transmitters must be reprogrammed when reprogramming an ID code. Also, when one or two transmitters are used, the ID code must be programmed three times with the same transmitter.

- When programming the ID code into the keyless control module, verify that other transmitters are not being operated in the vicinity.




- Program the ID code according to the procedures.