lemon-mirror:
Home >> Lexus >> 2000 >> LS 400 V8-4.0L (1UZ-FE) >> Repair and Diagnosis >> Powertrain Management >> Computers and Control Systems >> Body Control Module >> Testing and Inspection >> Component Tests and General Diagnostics >> Light Control Switch Circuit

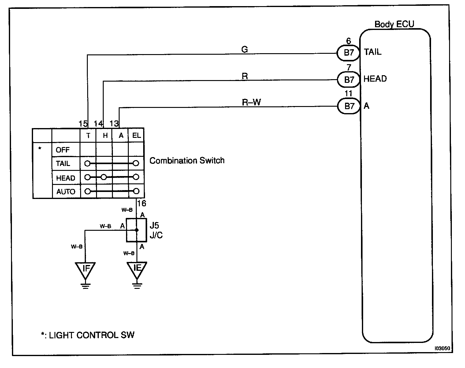
Light Control Switch Circuit

Wiring Diagram:






Steps 1 - 2:




Step 3:




INSPECTION PROCEDURE