lemon-mirror:
Home >> Land Rover >> 2002 >> Freelander (LN) V6-2.5L >> Repair and Diagnosis >> Powertrain Management >> Computers and Control Systems >> Engine Control Module >> Technical Service Bulletins >> Customer Interest >> Engine Controls - LCS Code Corruption/Driveability

Engine Controls - LCS Code Corruption/Driveability

No: TB/01/04/NAS
Ref:
*Issue: 4
Date: 18 March 2005*

LCS Code Troubleshooting Strategy
*(Using Freelander 33)*

Updated information is shown by asterisks.

AFFECTED VEHICLE RANGE:

Freelander (LN) All

SITUATION:

LCS CODE CORRUPTION CAUSES T4 COMMUNICATION AND VEHICLE PROBLEMS

Use of older Freelander 14 discs before *"Freelander 28"* may have caused LCS codes to be corrupted. This can lead to the following conditions:

^ Problems communicating with 14 to the vehicle (SAWDOC/EWS immobilization)

^ Problems with vehicle immobilization

^ Incorrect engine tune installed leading to incorrect faults being flagged - EXAMPLES:

- P1383 ignition feedback resistor open circuit

- Wide open throttle cannot be achieved

- Degraded emissions performance (catalyst loading is affected)

- Airflow meter errors

- Spark duration faults

^ Vehicle gearbox may appear to shift harshly, gearbox warm up time impaired

RESOLUTION:

CONSISTENT LCS TROUBLESHOOTING PROCESS ASSISTS PROBLEM RESOLUTION

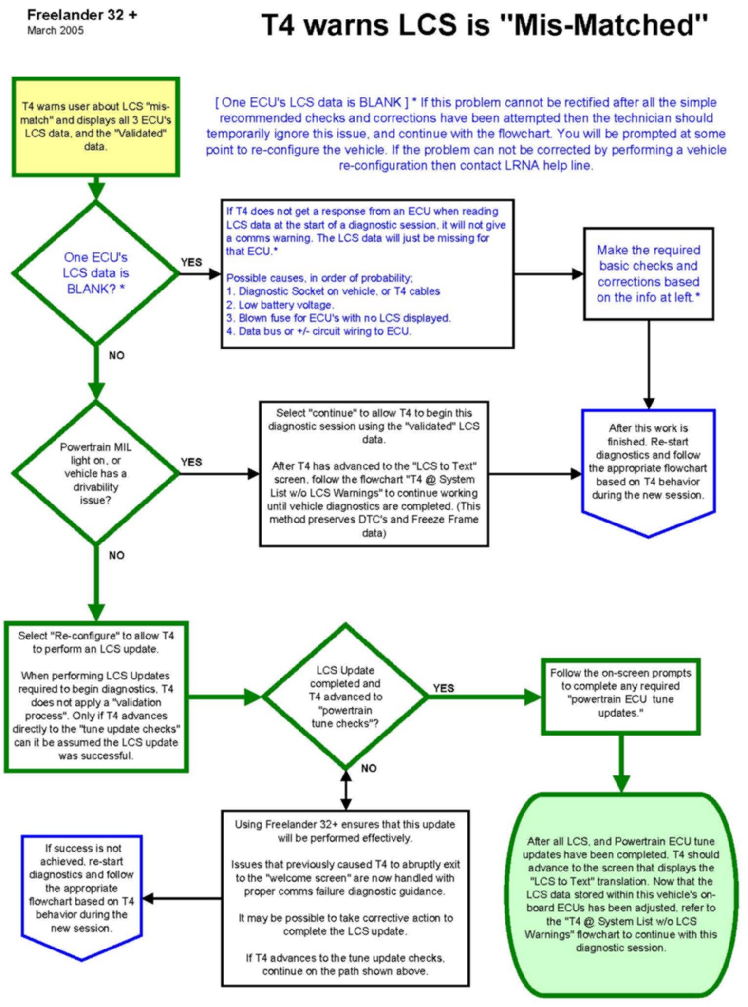
*CAUTION:
If T4 displays "mis-matched" or "invalid" during the initial LCS check, verification that the cable connector pins are in good condition and ensuring proper battery voltage is available should be the first step in problem resolution. These are the most common causes for T4 to display an LCS warning indicating that LCS is missing from one or more ECU.*

Locate and follow the proper flowchart in the Procedure section of this TIB based on the 14 behavior encountered at the start of the diagnostic session:

^ 14 opens at the Main Menu without LCS warnings.

^ 14 warns LCS is "Mis-Matched"

^ 14 warns LCS is "Invalid"

^ 14 initiates an automatic tune update WARNING

TOOL INFORMATION:

*CAUTION:
Use only the latest "Freelander 33" disc for all operations.
T4 Disc......"Freelander 33"*

DDW WARRANTY CLAIMS:





DDW requires the use of causal part numbers. Labor only claims must show the causal part number with a quantity of zero.

Normal warranty policy and procedures apply.
Material allowance is included in labor operation.

REPAIR PROCEDURE

*CAUTION:
The troubleshooting flow charts are valid only with "Freelander 33" T4 discs.*

NOTE:
In several places the technician will be referred to the LCS Field Guide published on InfoTrail. Follow the LCS icon parameters to resolve the specific condition encountered. Technicians should read and be familiar with this reference document to aid in understanding the flowcharts.

1. Ensure the vehicle battery is in a satisfactory state of charge and install a battery charger on low amp setting before beginning diagnostics.

2. Observe 14 startup screens whenever initiating a test session with a Freelander vehicle.

3. Select the correct flowchart to ensure proper LCS verification diagnostic processes are being followed.

4. Follow the diagnostic troubleshooting logic based on the specific situation generated at the start of the 14 session with the vehicle.

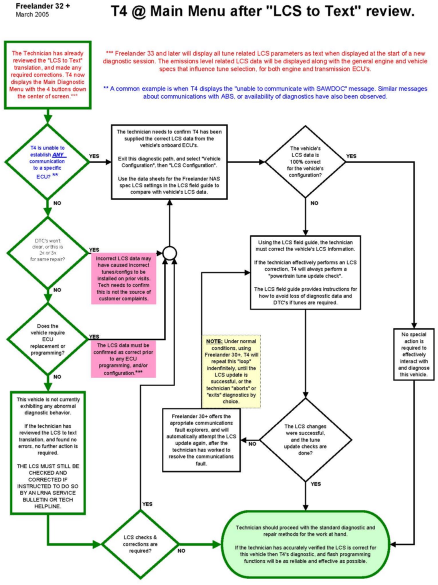
How to understand where and when LCS codes need to be adjusted.

These flowcharts should be used when troubleshooting and/or giving technicians assistance when using "Freelander 32+" in T4. Locate the proper flowchart based on T4 behavior at the start of the current diagnostic session. See flowchart titles to match with T4 behavior.

NOTE:
Green/Bolded paths represent "best-case" situations.

With the correct flowchart, follow the diagnostic troubleshooting logic based on the specific situation at hand. There is a separate flowchart for each of the several possibilities T4 might present when a diagnostic session starts. If for any reason the user must re-start diagnostics, they must refer to the correct flowchart based on T4's behavior for the current diagnostic session, to avoid inaccurate results.

In several places the technician will be referred to the "LOS Field Guide" which is published on Infotrail. If the tech is unfamiliar with this document it would be wise to read it at least once. Afterwards this flowchart will become a much more effective diagnostic tool.

Please note:
These troubleshooting charts are valid only with Freelander 32 and later. Some key references to Freelander 30 that are inclusive to Freelander 32 and later are also retained.

Whenever T4 performs a "re-configuration" it will first write LOS data to all the vehicle ECU's that store this info, and then it will confirm it was able to establish communications and complete the LCS update.

IMPORTANT - Freelander 32 + improvements:

Comms errors will now be offered in all circumstances that LCS data has failed to update within any ECU.

Technicians will be offered an opportunity to rectify the issue, and complete the LCS update.





T4 @ System List w/o LCS Warnings





T4 @ Main Menu after "LCS to Text" review





T4 warns LCS is "Mis-Matched"





T4 warns LCS is "Invalid"

T4 begins LCS "Automatic Update"

CAUTION:
Automatic updates should never be performed with any disc prior to Freelander 28. Older discs will corrupt LCS data on some specs of Freelanders. (mostly 2A3xxxxx VIN vehicles.)

Follow on screen instructions, keeping in mind that if the vehicle requires diagnosis of powertrain ECU's for driveability or DTC's, then tune updates must be rejected until all diagnosis is complete.





LN - FREELANDER:

Model Year or VIN Break Dependant Configuration Settings





Disclaimer