lemon-mirror:
Home >> Land Rover >> 2002 >> Freelander (LN) V6-2.5L >> Repair and Diagnosis >> Diagrams >> Exploded Views >> Engine >> System Diagram >> Engine - Components

Engine - Components







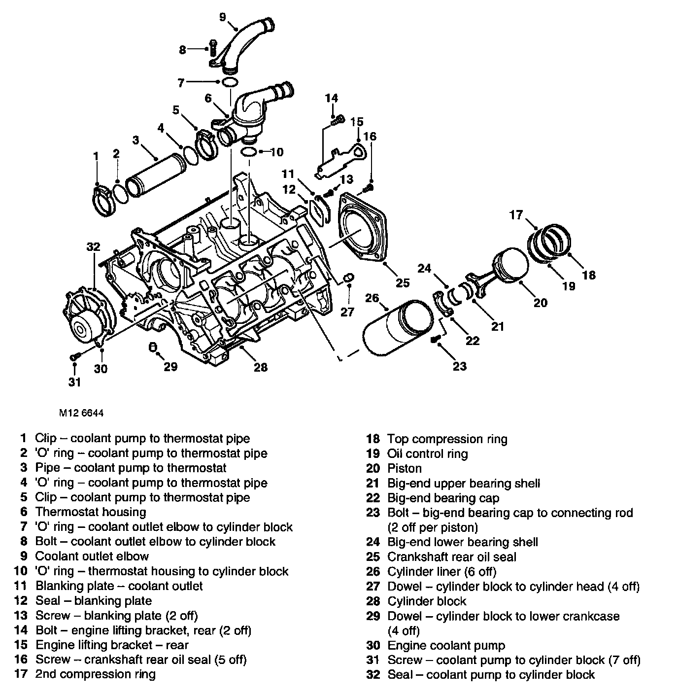
KV6 Engine-Cylinder Block Components





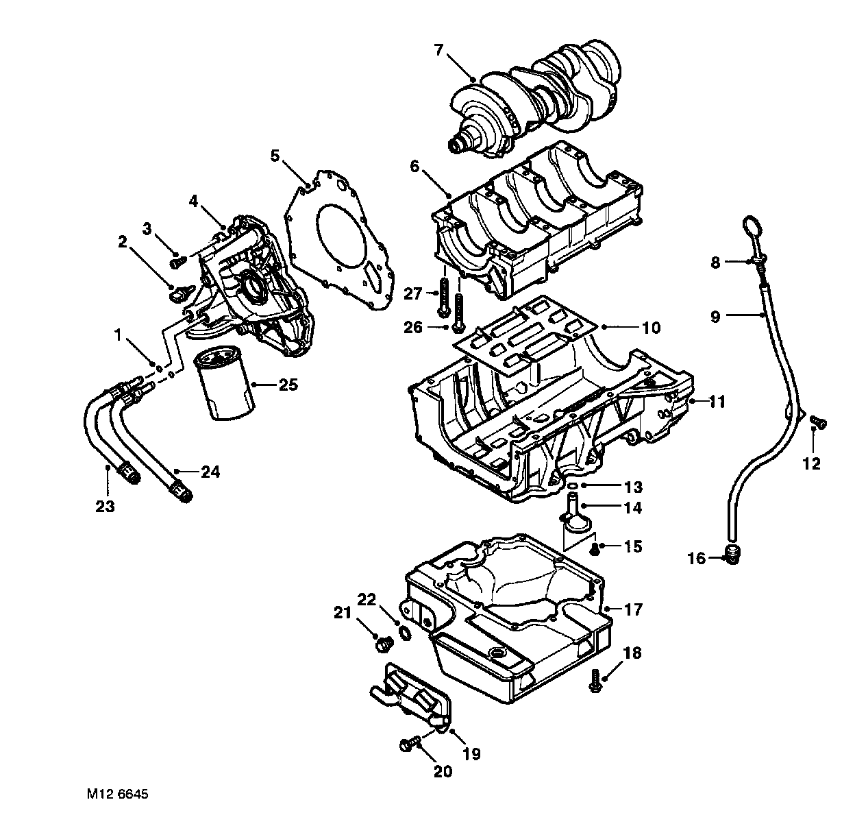
KV6 Engine-Crankshaft, Sump and Oil Pump Assembly Part 1 of 2





KV6 Engine-Crankshaft, Sump and Oil Pump Assembly Part 2 of 2





KV6 Engine-Cylinder Head Components Part 1 of 2





KV6 Engine-Cylinder Head Components Part 2 of 2






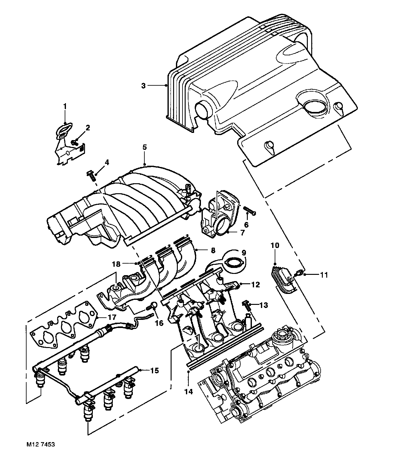
KV6 Engine-Manifolds and Engine Cover Components (NAS) Part 1 of 2





KV6 Engine-Manifolds and Engine Cover Components (NAS) Part 2 of 2





KV6 Engine-Camshaft Drive Belt Components