lemon-mirror:
Home >> Kia >> 2013 >> Sorento 2WD V6-3.5L >> Repair and Diagnosis >> Body and Frame >> Locks >> Keyless Entry >> Keyless Starting System >> Diagrams

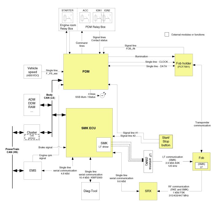
Keyless Starting System: Diagrams






Circuit Diagram (1)





Circuit Diagram (2)