lemon-mirror:
Home >> Kia >> 2012 >> Rio L4-1.6L >> Repair and Diagnosis >> Powertrain Management >> Computers and Control Systems >> Start / Stop Module >> Diagrams >> Electrical Diagrams >> Engine Control/Fuel System

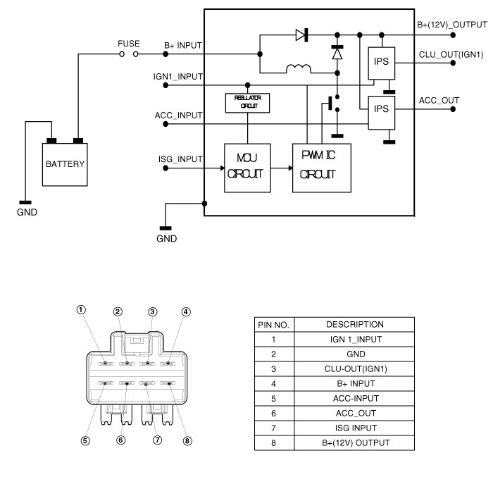
Engine Control/Fuel System





Circuit Diagram





NOTE:
In the ISG mode, if the power of an audio system turns OFF by drawdown while "Auto Starting" or "Idle Starting"function operates, replace the DC/DC converter.