lemon-mirror:
Home >> Kia >> 2012 >> Optima L4-2.4L Hybrid >> Repair and Diagnosis >> Hybrid Drive Systems >> Service Precautions >> Hybrid Control System

Hybrid Control System





Safety Precaution



































Hybrid Vehicle Refrigerant Recovery / Charging Precautions






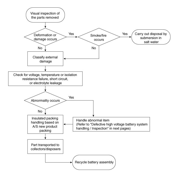
High voltage battery system inspection guide









3) Collision






4) Submersion





High Voltage Shutoff Procedure

WARNING:
To avoid serious injury or death from high voltage electrical shocks, shut off the high voltage circuit before doing any work related with the high voltage system (Battery Pack Assembly, Power Relay Assembly, HPCU, BMS ECU, Hybrid Drive Motor, Inverter, HSG, LDC Power Cable, Electric Compressor, and so on).

1. Turn the ignition switch OFF and disconnect the auxiliary 12V battery negative (-) cable.
2. Remove the service disconnect plug.
(1) Open the service disconnect plug service cover (A).




(2) Pull out/down the lever (A) in the direction of the arrow after lifting the locking hook (B), and then pull the service disconnect plug.








3. Wait for more than 5 minutes so that the capacitor in the high voltage system can be naturally discharged.
4. Make sure that the capacitor has been discharged.
(1) Remove the rear seat and partition tray trim .
(2) Remove the high voltage front cover (A).





High voltage front cover installation bolt :
7.8 - 11.8N.m (0.8 - 1.2kgf.m, 5.8 - 8.7lb-ft)

(3) Measure the voltage between the inverter positive and negative power cable terminals.

Below 30V :High voltage circuit properly shut
More than 30V :High voltage circuit faulty





WARNING:
If the measured voltage is more than 30V, check the removal of the service disconnect plug again.
If it is above 30V even though the service disconnect plug is properly removed, there is a fault in the high voltage circuit. In this case, do the DTC troubleshooting first ; don't do any work related to the high voltage system. Serious injury or death could occur due to electrical shock from the high voltage system over 30 volts.

Main Fuse Inspection
1. Remove the service disconnect plug cover (A).
2. Remove the main fuse (B) after removing bolts.




3. Check the continuity between ends of the main fuse.





Specification:1 Ohms or less (If not, it means there is open circuit.)

Checking for Welding in the High Voltage Main Relay
In order to safely remove the battery pack assembly, you must first inspect the high voltage main relay for signs of weld damage.
You can use Global Diagnostic System (GDS) service data to detect weld damage in the high voltage main relay.

[Using GDS service data to check for main relay weld damage]
1. Connect the GDS to the self-diagnosis connector (DLC).
2. Turn on the ignition.
3. Check the BMS weld damage state in the GDS service data.




[Using a Multimeter to measure weld damage]

WARNING:
The high voltages (270V) used in a hybrid system could cause loss of life or damage to the vehicle. Always comply with the "Hybrid System Precautions" while working (refer to the general precautions listed in the "Hybrid system Precautions").

1. Cut off the high voltage (refer to the "High voltage Cut-Off Process").
2. Unfasten bolt (A) and nut (B) and remove the rear cover from the high voltage battery (C).








3. Remove the high voltage protection cover (A) from the power relay assembly (PRA).




4. Measure the high voltage main relay resistance and check for signs of weld damage (1Ohms or less means there is weld damage).




Isolation Resistance Inspection
The high voltage isolation used in hybrid systems can be checked using GDS service data or by measuring it directly.

[Using GDS service data to check isolation resistance]
1. Connect the GDS to the self-diagnosis connector (DLC).
2. Turn on the ignition.
3. Check the isolation resistance in the GDS service data.

Normal insulation resistance range:Around 1.0 MOhms




[Measuring isolation resistance using an insulation tester (MOhms tester)]

WARNING:
The high voltages (270V) used in a hybrid system could cause loss of life or damage to the vehicle. Always comply with the "Hybrid System Precautions" while working (refer to the general precautions listed in the "Hybrid system Precautions").

1. Cut off the high voltage (refer to the "High voltage Cut-Off Process").
2. Unfasten bolt (A) and nut (B) and then remove the rear cover of the high voltage battery (C).








3. Remove the high voltage protection cover (A) from the power relay assembly (PRA).




4. Connect the insulation tester (-) terminal (A) to the battery system case (or ground).




5. Connect the insulation tester (+) terminal to the high voltage battery (+) and (-). Measure the resistance.
[Measure the isolation resistance on the power relay assembly high voltage power terminal (+)]
(1) Connect the insulation tester (+) terminal to the (+) PRA high voltage power terminal (A).
(2) Supply 500V through the insulation tester and wait one minute to measure the stable resistance.
(3) Check the isolation resistance.




[Measure the isolation resistance on the power relay assembly high voltage power terminal (-)]
(1) Connect the insulation tester (+) terminal to the (-) PRA high voltage power terminal (B).
(2) Supply 500V through the insulation tester and wait one minute to measure the stable resistance.
(3) Check the isolation resistance.




[Measure the isolation resistance on the power relay assembly inverter power terminal (+)]
(1) Connect the insulation tester (+) terminal to the (+) PRA inverter power terminal (A).
(2) Supply 500V through the insulation tester and wait one minute to measure the stable resistance.
(3) Check the isolation resistance.




[Measure the isolation resistance on the power relay assembly inverter power terminal (-)]
(1) Connect the insulation tester (+) terminal to the (-) PRA inverter power terminal (B).
(2) Supply 500V through the insulation tester and wait one minute to measure the stable resistance.
(3) Check the isolation resistance.






Handling Guide for Storing, Transporting, and Disposing of High Voltage Battery Systems

1. High voltage battery system handling process




2. Defective high voltage battery system handling / Inspection














Voltage Check

WARNING:
The high voltages (270V) used in a hybrid system could cause loss of life or damage to the vehicle. Always comply with the "Hybrid System Precautions" while working (refer to the general precautions listed in the "Hybrid system Precautions").

1. Measure the voltage between the service disconnect plug upper (+) terminal and [High voltage battery -PRA] connecting cable (-) terminal.
-> Specification: About 150 V
2. Measure the voltage between the service disconnect plug lower (-) terminal and [High voltage battery -PRA] connecting cable (+) terminal.
-> Specification: About 120 V





Take insulation actions for parts that may short circuit
1. High voltage battery - PRA cable terminal




A. Place the insulation tape or rubber cap around the (+), (-) cable terminal to prevent short circuit to the battery pack.
B. Secure the cable to the battery pack case with the insulation tape to prevent cables from moving.
2. BMS voltage sensing connector




> Insulation actions
A. Place the insulation tape or rubber cap around connectors to prevent short circuit to the battery cells, modules.
B. Secure the wiring to the battery pack case with the insulation tape to prevent wiring from moving.
Discharging high voltage batteries















WARNING:
Put only one high voltage battery in a single salt water tank.
If you discharge more than one battery, put in the battery after discharging the previous battery completely to ensure safety.
If not, unexpected accidents such as burns may occur by exothermic reaction.