lemon-mirror:
Home >> Kia >> 2011 >> Optima L4-2.4L Hybrid >> Repair and Diagnosis >> Diagrams >> Electrical Diagrams >> Cooling System >> Radiator Shutter Control Module

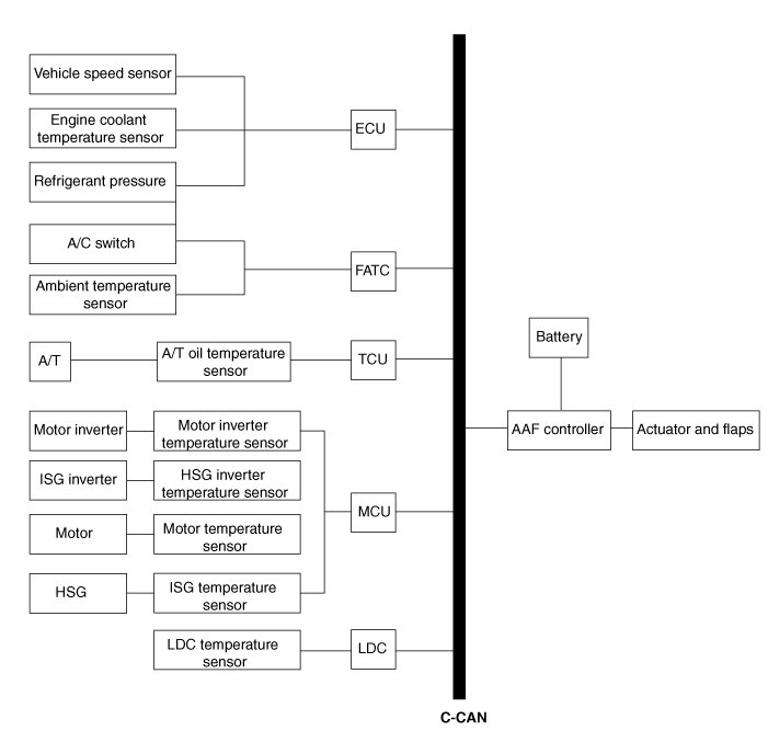
Radiator Shutter Control Module





Schematic Diagram





Circuit Diagram